Texas Instruments Controlador reductor-elevador de 4 interruptores LM51770
El controlador reductor-elevador de 4 interruptores LM51770 de Texas Instruments ofrece una tensión de salida regulada si la tensión de entrada es superior, igual o inferior a la tensión de salida ajustada. Este controlador cuenta con un amplio rango de entrada de 3,5 V a 78 V, un rango de voltaje de salida de 3,3 V a 78 V, un bajo IQ de apagado de 3 μA y un bajo IQ de funcionamiento de 60 μA. El controlador LM51770 admite una alta eficiencia de hasta el 95 % en todo el rango de la corriente de salida en modo de ahorro de energía. La frecuencia de conmutación se fija durante el funcionamiento de reducción, reducción-aumento. El controlador LM51770 incluye sincronización de reloj externa, seguimiento dinámico del voltaje de salida para señales de entrada PWM o analógicas y dos LDO de alimentación de alto voltaje integradas con selección automática. Sus aplicaciones típicas incluyen PC industriales, fuentes de alimentación médicas, alimentación a través de Ethernet, energía solar y suministro DC/DC no aislado.El controlador LM51770 incorpora un monitor de corriente media integrado y opcional que controla o limita la corriente de entrada/salida. La función de protección incluye baja tensión ajustable, sobrecorriente intermitente y protección contra cortocircuitos. El controlador LM51770 está disponible en un paquete DCP038 de 9,7 mm x 4,4 mm.
Características
- Amplio rango de entrada de 3,5 V a 78 V (máximo absoluto de 85 V), 2,8 V cuando V(BIAS) > 3,5 V mínimo
- Voltaje de salida de 3,3 V a 78 V
- Bajo consumo de IQ en modo de apagado de 3 μA
- Bajo consumo de IQ en modo de funcionamiento de 60 μA
- Precisión del límite de corriente inversa del 3 % para corrientes de carga precisas
- Monitor o limitador de corriente de entrada y salida promedio
- Seguimiento dinámico de la tensión de salida para señales de entrada PWM o analógicas
- Modo de ahorro de energía (PSM) seleccionable para una alta eficiencia de carga de luz
- Dos LDO de alimentación de alto voltaje integradas con selección automática
- Frecuencia fija en todos los modos de funcionamiento (elevación, reducción-elevación y reducción):
- Modo PWM forzado seleccionable
- Conmutación de hasta 1,8 MHz para soluciones y tamaño de componentes pequeños
- Sincronización con reloj externo
- Operación de espectro ensanchado seleccionable
- Protección ajustable contra baja tensión
- Protección contra sobrecorriente intermitente y cortocircuitos
Aplicaciones
- Fuente de alimentación DC/DC no aislada (DC/DC comercial, unidad de radio remota y control de accionamiento de motor)
- Sistemas de alimentación de reserva (reserva de batería y seguridad contra incendios)
- PC industrial (ordenador de una sola placa)
- Fuente de alimentación para equipos médicos (concentrador de oxígeno)
- Alimentación por Ethernet (enrutador)
- Energía solar (controlador de carga solar)
Fichas técnicas
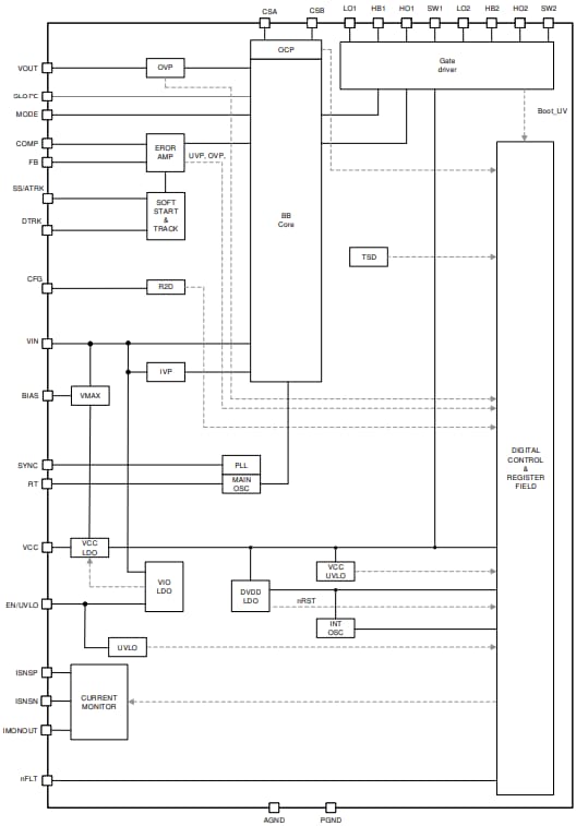
Diagrama de bloques funcional
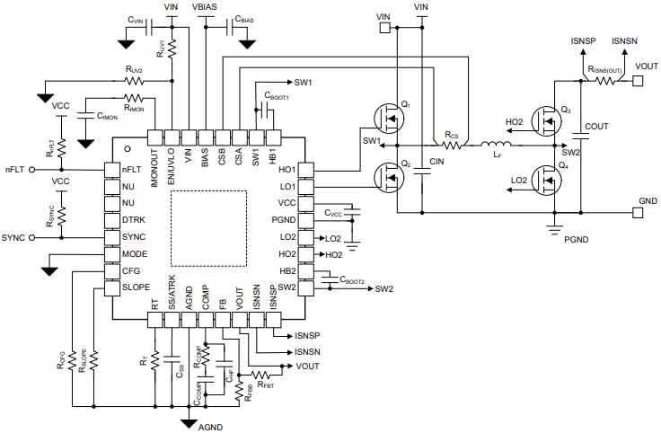
Esquema simplificado
Publicado: 2025-01-22
| Actualizado: 2026-01-09
