Texas Instruments LM5164/LM5164-Q1 Synchronous Buck DC/DC Converters

Texas Instruments LM5164/LM5164-Q1 Synchronous Buck DC/DC Converters are designed to regulate over a wide input voltage range that minimizes the need for external surge suppression components. These converters with integrated high-side and low-side power MOSFETs deliver up to 1A of output current. A Constant-On-Time (COT) control architecture provides nearly constant switching frequency with an excellent load- and line-transient response. The LM5164 converters feature ultra-low IQ and diode emulation mode operation for high light-load efficiency and thermal shutdown protection with automatic recovery. The LM5164-Q1 devices are AEC-Q100 qualified for automotive applications.

The Texas Instruments LM5164/LM5164-Q1 synchronous buck converters are available in a thermally-enhanced 8-pin SO PowerPAD™ package and its 1.27mm pin pitch provides adequate spacing for high-voltage applications. These converters are ideally used in high-cell-count battery packs (E-bike and E-scooter), motor drives, power and garden tools, drones, and telecom.

Features

  • Designed for reliable and rugged applications
    • Wide input voltage range of 6V to 100V
    • -40°C to 150°C junction temperature range
    • Fixed 3ms internal soft-start timer
    • Peak and valley current-limit protection
    • Input UVLO and thermal shutdown protection
  • Suited for scalable Industrial power supplies and battery packs
    • Low minimum on- and off-times of 50ns
    • Adjustable switching frequency up to 1MHz
    • Diode emulation for high light-load efficiency
    • 10.5µA no-load input quiescent current
    • 3µA shutdown quiescent current
    • Optimized for CISPR 32 EMI standard
  • AEC-Q100-qualified for automotive applications
    • Device temperature grade 1: –40°C to +125°C, ambient temperature range
  • Integration reduces solution size and cost
    • COT mode control architecture
    • Integrated 0.725Ω NFET buck switch supports a wide duty-cycle range
    • Integrated 0.34Ω NFET synchronous rectifier eliminates external Schottky diode
    • 1.2V internal voltage reference
    • No loop compensation components
    • Internal VCC bias regulator and boot diode
    • Open-drain Power Good indicator
    • 8-Pin SOIC package with PowerPAD™

Applications

  • Appliances
  • Power and garden tools
  • Motor drives
  • Drones
  • High-cell-count battery packs (E-bike and E-Scooter)
  • Telecom
  • Automotive 48-V mild hybrid ECU bias supplies
  • Automotive DC/DC converters
  • Automotive HVAC compressors and PTC heaters

Videos

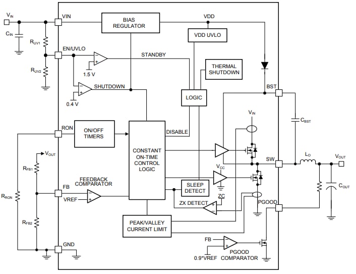
Functional Block Diagram

Block Diagram - Texas Instruments LM5164/LM5164-Q1 Synchronous Buck DC/DC Converters
Publicado: 2019-02-21 | Actualizado: 2024-07-09