Convertidor Buck/Fly-Buck™ síncrono LM5160 de Texas Instruments

Convertidor Buck/Fly-Buck™ síncrono
LM5160 de Texas Instruments

El convertidor Buck/Fly-Buck™ síncrono LM5160 de Texas Instruments es un convertidor de reducción síncrono de 65 V y 1,5 A, con MOSFET integrados de lado alto y bajo. El plan de control constante en tiempo no requiere compensación de bucle y ofrece ratios de reducción altos y una respuesta transitoria rápida. Un amplificador interno de retroalimentación mantiene una regulación de tensión de salida del ±1% por encima del intervalo de temperatura de funcionamiento. La puntualidad varía inversamente con el voltaje de entrada que da como resultado una frecuencia de conmutación casi constante. El circuito que limita la corriente pico y la corriente valle protege contra condiciones de sobrecarga. El circuito de desbloqueo de bajo voltaje (EN/UVLO) permite que el umbral de entrada de bajo voltaje y la histéresis se programen de forma independiente.

Características
  • Amplio intervalo de tensión de entrada de 4,5 V a 65 V
  • Conmutadores laterales superior e inferior integrados
    • No es necesario usar un diodo Schottky
  • Corriente de carga máxima de 1,5 A
  • Control de tiempo de activación constante
    • Sin compensación de bucle externa
    • Respuesta transitoria rápida
  • Funcionamiento CCM o DCM forzado seleccionable
  • La opción CCM admite Fly-Buck multisalida
  • Frecuencia de conmutación casi constante
  • Frecuencia ajustable hasta 1 MHz
  • Tiempo de arranque suave programable
  • Arranque con prepolarización

  • Protección de límite de corriente de pico
  • Histéresis y UVLO de entrada ajustables
  • Referencia de tensión de retroalimentación de ±1%
  • Protección de cierre térmico

Aplicaciones
  • Controlador de lógica programable industrial
  • Alimentación de polarización de unidad de compuerta IGBT
  • Sesgo primario/secundario de Telecom
  • Comunicación de línea de alimentación de E-meter
  • CC-CC aislada de bajo consumo (Fly-Buck)
  • Electrónica de automoción
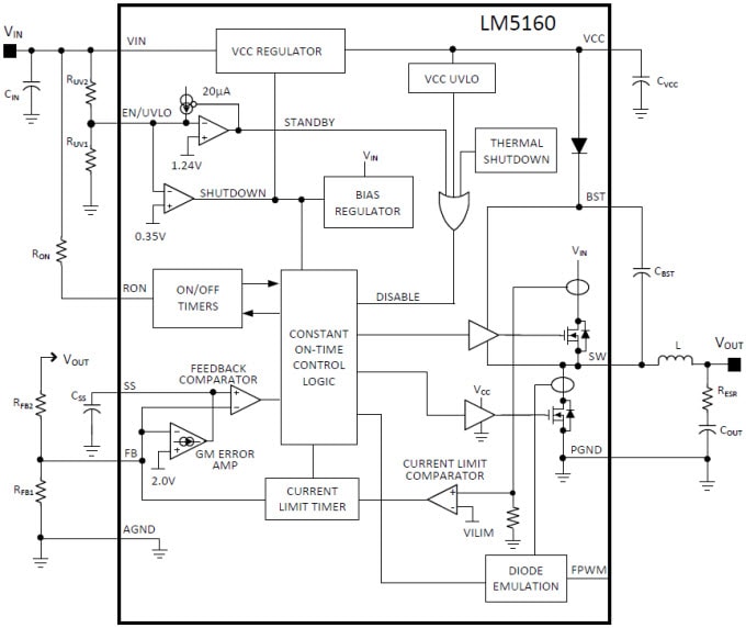
Diagrama de bloques funcional
Diagrama de bloques funcional
eNews
  • Texas Instruments
Publicado: 2014-11-25 | Actualizado: 2022-03-11