Texas Instruments LM5157x/LM5157x-Q1 Boost Flyback & SEPIC Converter

Texas Instruments LM5157x/LM5157x-Q1 Boost Flyback & SEPIC Converter is a wide input range, non-synchronous boost converter with integrated 50V, 6.5A (LM5157/LM5157-Q1) or 50V, 4.33A (LM51571-Q1) power switch. The device can be used in boost, SEPIC, and flyback topologies. The Texas Instruments LM5157x/LM5157x-Q1 can start up from a single-cell battery with a minimum of 2.9V. It can operate with the input supply voltage as low as 1.5V if the BIAS pin is greater than 2.9V. The LM5157x-Q1 devices are AEC-Q100 qualified for automotive applications.

Features

  • AEC-Q100 qualified for automotive applications
    • –40°C to +125°C TA temperature grade 1
  • Functional Safety-Capable
    • Documentation available to aid functional safety system design
  • Suited for wide operating range for car battery applications
    • 2.9V to 45V input operating range
    • 48V maximum output (50V abs max)
    • Minimum boost supply voltage of 1.5V when BIAS ≥ 2.9V
    • Input transient protection up to 50V
    • Minimized battery drain
      • Low shutdown current (IQ ≤ 2.6µA)
      • Low operating current (IQ ≤ 700µA)
  • Small solution size and low cost
    • Maximum switching frequency up to 2.2MHz
    • 16-pin QFN package (3mm × 3mm) with wettable flanks
    • Integrated error amplifier allows primary-side regulation without optocoupler (flyback)
    • Minimized undershoot during cranking (start-stop application)
    • Accurate current limit
  • EMI mitigation
    • Selectable dual random spread spectrum
    • Lead-less package
  • Higher efficiency with low-power dissipation
    • 45mΩ RDSON switch
    • Fast switching, small switching loss
  • Avoid AM band interference and crosstalk
    • Optional clock synchronization
    • Dynamically programmable wide switching frequency from 100kHz to 2.2MHz
  • Integrated protection features
    • Constant current limiting over input voltage
    • Selectable hiccup mode overload protection
    • Programmable line UVLO
    • OVP protection
    • Thermal shutdown
  • Accurate ±1% accuracy feedback reference
  • Adjustable soft start
  • PGOOD indicator

Applications

  • Battery-powered wide input boost, SEPIC, flyback converter
  • Automotive voltage stabilizer in SEPIC
  • Automotive start-stop application
  • Automotive emergency call application/backup battery booster
  • High voltage LiDAR power supply
  • Automotive LED bias supply
  • Multiple-output flyback without an optocoupler
  • Holdup capacitor charger
  • Audio amplifier power supply
  • Piezo driver/motor driver bias supply

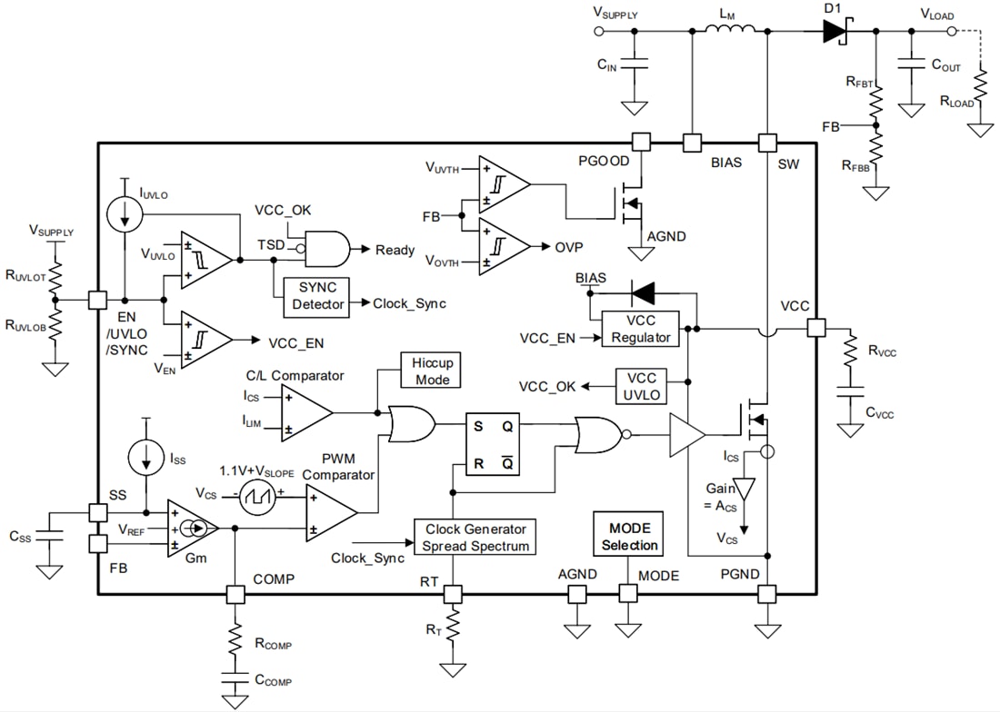
Functional Block Diagram

Block Diagram - Texas Instruments LM5157x/LM5157x-Q1 Boost Flyback & SEPIC Converter
Publicado: 2021-03-24 | Actualizado: 2022-03-29