Texas Instruments LM5157EVM-SEPIC Evaluation Module

Texas Instruments LM5157EVM-SEPIC Evaluation Module is configured to evaluate the operation of the LM5157 wide input non-synchronous SEPIC converter. The LM5157EVM-SEPIC Eval Module provides a regulated output of 12V at up to 1A from an input of 4V to 32V, switching at 2.1MHz. When the input voltage is between 4V to 6V on the module, the output power is derated down to 6W. The eval module includes the factory-installed LM5157-Q1 converter.

The TI LM5157EVM-SEPIC Evaluation Module allows the replacement of the IC to demonstrate the performance of the LM51571-Q1, LM5157, LM51571, LM51581-Q1, LM5158-Q1, LM51581, and LM5158. The difference between the LM5157-Q1 and LM51571-Q1, or between the LM5157 and LM51571, is that the latter has a lower switch current limit for applications with less output current demand.

Features

  • 4V to 32V Input voltage range
  • Output voltage 12V, up to 1A
  • Switching frequency of 2.1MHz
  • Two-layer PCB with a single-sided component population

Test Setup

Texas Instruments LM5157EVM-SEPIC Evaluation Module

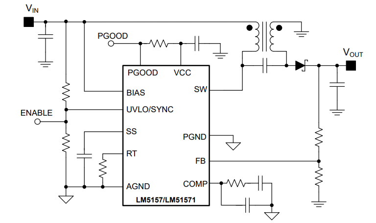
Application Schematic

Schematic - Texas Instruments LM5157EVM-SEPIC Evaluation Module
Publicado: 2022-03-29 | Actualizado: 2024-10-01