Texas Instruments LM5156x/LM5156x-Q1 Boost Controller
Texas Instruments LM5156x/LM5156x-Q1 Non-Synchronous Boost Controller is a wide input range (3.5V to 60V) controller that uses peak current mode control. The device can be used in boost, SEPIC, and flyback topologies. The Texas Instruments LM5156x/LM5156x-Q1 device can start up from a 1-cell battery with a minimum of 2.97V if the BIAS pin is connected to the VCC pin. It can operate with the input supply voltage as low as 1.5V if the BIAS pin is greater than 3.5V.The internal VCC regulator also supports BIAS pin operation up to 60V (65V absolute maximum) for the automotive load dump. The switching frequency is dynamically programmable with an external resistor from 100kHz to 2.2MHz. Switching at 2.2MHz minimizes AM band interference and allows for a small solution size and fast transient response. The device provides a selectable dual random spread spectrum to reduce the EMI of the power supply, which reduces the EMI over the wide frequency range.
The device features a 1.5A standard MOSFET driver and a low 100mV current limit threshold. The device also supports using an external VCC supply to improve efficiency. Low operating current and pulse-skipping operation improves efficiency at light loads. The device has built-in protection features such as cycle-by-cycle current limit, overvoltage protection, line UVLO, and thermal shutdown. Hiccup mode overload protection is available in the LM5156x/LM51561-Q1 device option. Additional features include low shutdown IQ, programmable soft-start, programmable slope compensation, precision reference, power-good indicator, and external clock synchronization. The LM5156x-Q1 devices are AEC-Q100 qualified for automotive applications.
Features
- Functional Safety-Capable
- Documentation available to aid functional safety system design
- Suited for wide input operating range car battery applications
- 3.5V to 60V operating range (65V abs max)
- 2.97V to 16V when BIAS = VCC
- Minimum boost supply voltage 1.5V when BIAS ≥ 3.5V
- Input transient protection up to 65V
- Minimized battery drain
- Low shutdown current (IQ ≤ 2.6µA)
- Low operating current (IQ ≤ 490µA)
- Small solution size and low cost
- Maximum switching frequency of 2.2MHz
- 12-Pin WSON package (3mm × 2mm) with wettable flanks
- Integrated error amplifier allows primary-side regulation without an optocoupler (flyback)
- Minimized undershoot during cranking (start-stop application)
- EMI mitigation
- Selectable dual random spread spectrum
- Lead-less package
- Higher efficiency with low-power dissipation
- 100mV ±7% accurate current limit threshold
- Strong 1.5A peak standard MOSFET driver
- Supports external VCC supply
- Avoid AM band interference and crosstalk
- Optional clock synchronization
- Dynamically programmable switching frequency from 100kHz to 2.2MHz
- Integrated protection features
- Constant peak current limiting over an input voltage
- Optional hiccup mode overload protection
- Programmable line UVLO
- OVP protection
- Thermal shutdown
- Accurate ±1% accuracy feedback reference
- Programmable extra slope compensation
- Adjustable soft start
- PGOOD indicator
Applications
- Automotive 12V or 24V battery application
- Automotive start-stop application
- High voltage LiDAR power supply
- Multiple-output flyback without an optocoupler
- Automotive rear-lights LED bias supply
- Wide input boost, SEPIC, flyback power module
- Audio amplifier application
- Battery-powered boost, SEPIC, flyback
Datasheets
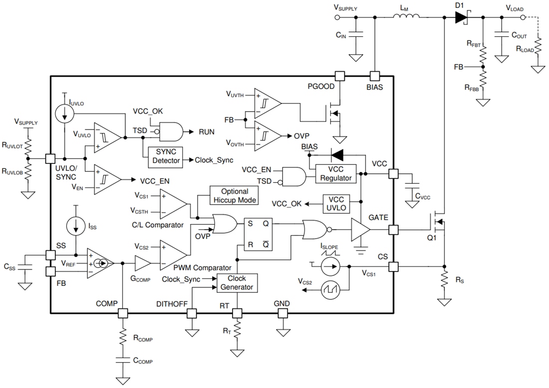
Functional Block Diagram
