Texas Instruments
El controlador de accionamiento síncrono LM5122 de Texas Instruments es un controlador multifásico diseñado para aplicaciones con reguladores de accionamiento síncrono de alta eficiencia. El método de control se basa en el control del modo de corriente máxima. El control del modo de corriente proporciona alimentación de avance para la línea, limitación de corriente entre ciclos y una sencilla compensación de bucles. La frecuencia de conmutación puede programarse hasta 1 MHz. Se obtiene una mayor eficiencia gracias a dos potentes controladores de compuerta de MOSFET de canal N con control adaptativo del tiempo de inactividad. Un modo de emulación de diodo seleccionable por el usuario permite también el funcionamiento en modo discontinuo para una mayor eficiencia en condiciones de carga ligera. Una bomba de carga interna permite un ciclo de trabajo del 100% para el conmutador síncrono de lado alto (operación de derivación). Una salida de reloj con cambios de fase de 180° permite una configuración multifásica intercalada. Entre las funciones adicionales se incluyen el apagado térmico, la sincronización de frecuencia, el límite de corriente para el modo temporal y el bloqueo ajustable por tensión insuficiente en la línea.An internal charge pump allows 100% duty cycle for high-side synchronous switch (bypass operation). A 180° phase-shifted clock output enables easy multiphase interleaved configuration. Additional features include thermal shutdown, frequency synchronization, hiccup mode current limit, and adjustable line undervoltage lockout. The LM5122-Q1 devices are AEC-Q100 qualified for automotive applications.
Características
- Available in AEC-Q100 (LM5122-Q1)
- 65V maximum input voltage
- Up to 100V output voltage
- Bypass (VOUT = VIN) operation
- 1.2V reference with ±1.0% accuracy
- Free-run/synchronizable switching to 1MHz
- Peak current mode control
- Robust 3A integrated gate drivers
- Adaptive dead-time control
- Optional diode emulation mode
- Programmable cycle-by-cycle current limit
- Hiccup mode overload protection
- Programmable line UVLO
- Programmable soft-start
- Thermal shutdown protection
- 9µA shutdown quiescent current
- Programmable slope compensation
- Programmable skip cycle mode reduces standby power
- Allows external VCC supply
- Inductor DCR current sensing capability
- Multiphase capability
- Thermally enhanced 20-pin HTSSOP
Aplicaciones
- 12V, 24V, and 48V power systems
- Automotive start-stop
- Audio power supplies
- High-current boost power supplies
Vídeos
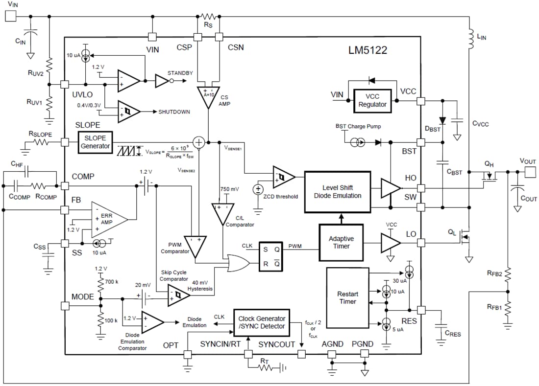
Functional Block Diagram
Publicado: 2013-12-05
| Actualizado: 2024-04-05
