Texas Instruments LM5022-Q1 60V Low Side Controller

Texas Instruments LM5022-Q1 60V Low Side Controller is a high voltage low-side N-channel MOSFET controller ideal for use in boost and SEPIC regulators. It contains all of the features needed to implement single-ended primary topologies. Output voltage regulation is based on current-mode control. This control eases loop compensation design while providing inherent input voltage feed-forward. The Texas Instruments LM5022-Q1 includes a startup regulator that operates over a wide input range of 6V to 60V. The PWM controller is designed for high-speed capability, including an oscillator frequency range up to 2.2MHz and total propagation delays less than 100ns. Features include an error amplifier, precision reference, line under-voltage lockout, and cycle-by-cycle current limit. Additional features include slope compensation, soft-start, external synchronization capability, and thermal shutdown.

Features

  • AEC-Q100 Grade 1 qualified with the following results
    • -40°C to 125°C device temperature grade 1: 
    • Ambient operating temperature range
    • Device HBM ESD Classification Level 2
    • Device CDM ESD Classification Level C5
  • Internal 60V startup regulator
  • 1A peak MOSFET gate driver
  • VIN range: 6V to 60V (operate down to 3V after startup)
  • Duty Cycle Limit of 90%
  • Programmable UVLO with hysteresis
  • Cycle-by-cycle current limit
  • Single resistor oscillator frequency set
  • Adjustable switching frequency to 2.2MHz
  • External clock synchronization
  • Slope compensation
  • Adjustable soft-start
  • 10-pin VSSOP package

Applications

  • Boost converter
  • SEPIC converter

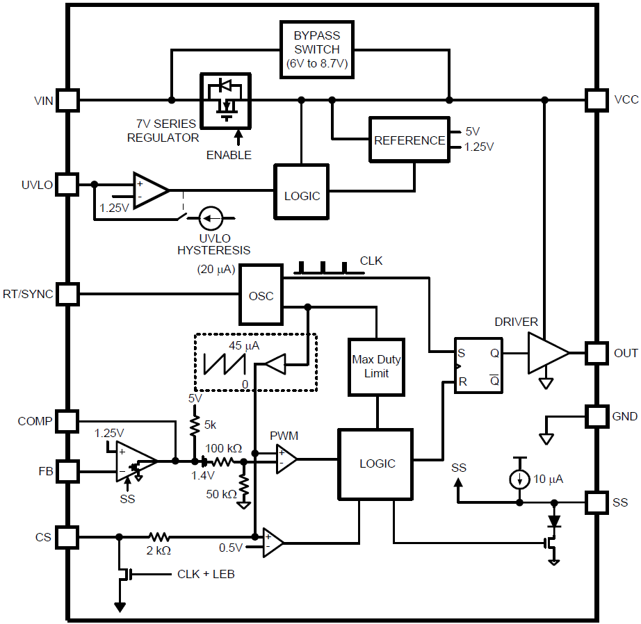
Functional Block Diagram

Block Diagram - Texas Instruments LM5022-Q1 60V Low Side Controller
Publicado: 2016-05-03 | Actualizado: 2025-03-06