Texas Instruments Controlador tipo Buck síncrono LM27403
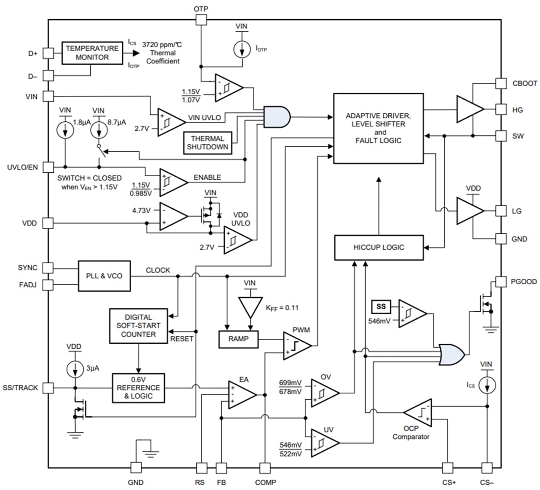
El controlador tipo Buck síncrono LM27403 de Texas Instruments ofrece niveles excepcionales de integración y rendimiento para conseguir una gran eficacia en soluciones de reguladores CC/CC de punto de carga (POL) de alta densidad de potencia. La frecuencia programable mediante resistencias de 200 kHz a 1,2 MHz y los controladores de compuerta MOSFET de corriente alta integrados con tiempo de inactividad adaptativo ofrecen la flexibilidad necesaria para optimizar el tamaño de la solución y maximizar la eficiencia de la conversión. La tensión de salida baja y de alta precisión se obtiene fácilmente con una referencia de tensión precisa de 0,6 V, 1%, junto con MOSFET de lado alto y 30 ns, con tiempo de activación mínimo controlable. Con el uso de un sistema de detección de corriente mediante resistencia CC (DCR) con inductor sin pérdidas y de un BJT 2N3904 para la detección remota de temperaturas en el inductor, el LM27403 ofrece una protección contra sobrecorriente (OCP) compensada térmicamente. El LM27403 cuenta con un bucle de control de modo de tensión convencional, con amplificador de errores de ancho de banda para ganancia alta y alimentación de avance de tensión de entrada PWM para simplificar el diseño de la compensación y permitir una excelente respuesta de transitorios en todos los intervalos de tensión de línea y de corriente de carga. El funcionamiento mediante PWM forzado (FPWM) elimina la variación de frecuencia para minimizar las EMI en aplicaciones sensibles. Un circuito de potencia de drenaje abierto proporciona el secuenciado de carril de alimentación e informes sobre fallos. Otras funciones del dispositivo son el apagado térmico programable a nivel de sistema con recuperación automática, detección remota de tensión de salida, inicio suave configurable, inicio monotónico en cargas prepolarizadas, un regulador de caída baja de alimentación (LDO) polarizada programada, seguimiento de fuentes de alimentación externas, ajuste de precisión con histéresis personalizable para bloqueo programable de línea por tensión insuficiente (UVLO) y función de sincronización para aplicaciones sensibles a la frecuencia y con varios reguladores. El LM27403 se ofrece en un paquete WQFN-24 térmicamente mejorado de 4 x 4 mm, con una inclinación de 0,5 mm.The LM27403 has a conventional voltage-mode control loop with high gain-bandwidth error amplifier and PWM input voltage feedforward to simplify compensation design and enable excellent transient response throughout the full line voltage and load current ranges. Forced PWM (FPWM) operation eliminates frequency variation to minimize EMI in sensitive applications. An open-drain Power Good circuit provides power-rail sequencing and fault reporting.
Other features include programmable system-level thermal shutdown with automatic recovery, output voltage remote sense, configurable soft-start, monotonic startup into pre-biased loads, an integrated bias supply low-dropout (LDO) regulator, external power supply tracking, precision enable with customizable hysteresis for programmable line undervoltage lockout (UVLO), and synchronization capability for beat frequency sensitive and multi-regulator applications.
Características
- Up to 97% efficiency and 93% duty cycle
- Wide input voltage range of 3V to 20V
- Switching frequency from 200kHz to 1.2MHz
- Inductor-DCR-Based overcurrent protection with thermal compensation
- 0.6V reference with 1% feedback accuracy
- 30ns min on-time for low VOUT
- Integrated high-current MOSFET drivers
- Adaptive dead-time control
- Ultrafast line and load transient response
- High GBW error amplifier
- PWM line feedforward
- Integrated VDD bias supply LDO subregulator
- Programmable system-level OTP
- Precision enable with hysteresis
- Frequency synchronization
- Monotonic pre-biased startup with soft-start
- Open-drain Power Good indicator
- 4mm x 4mm, WQFN-24 PowerPAD™ package
Aplicaciones
- DC-DC converters
- High power density POL modules
- Telecommunications infrastructure
- Embedded computing, servers, storage
Vídeos
Functional Block Diagram
