Texas Instruments Reguladores LM22680 SIMPLE SWITCHER®
Los reguladores con descenso de tensión LM22680 SIMPLE SWITCHER® de Texas Instruments proporcionan todas las funciones necesarias para implementar un regulador descendente (buck) de alta tensión eficiente que utiliza el menor número de componentes externos. Estos reguladores de fácil uso incorporan un conmutador MOSFET de canal N de 42 V con capacidad para proporcionar hasta 2 A de corriente de carga. Presentan una excelente regulación de línea y de carga con alta eficiencia (>90%). El modo de control de tensión ofrece un tiempo mínimo de conexión reducido, que permite obtener la mayor relación entre las tensiones de entrada y salida. La compensación de bucle interno evita al usuario la tarea engorrosa de calcular los componentes de compensación del bucle. Se ofrecen opciones de tensión de salida fija de 5 V y de tensión de salida ajustable. con La frecuencia de conmutación predeterminada se establece en 500 kHz para componentes externos de tamaño reducido y buena respuesta transitoria. Además, la frecuencia puede ajustarse en un intervalo de 200 kHz a 1 MHz con una resistencia externa única. El oscilador interno puede sincronizarse con un reloj del sistema o con un oscilador de otro regulador. Una entrada de precisión permite simplificar el control del regulador y el secuenciado de alimentación de potencia del sistema. En modo de apagado, el regulador solo extrae 25 µA (típ.). Se proporciona una función de arranque suave ajustable a través de la selección de un condensador externo individual. El LM22680 también integra apagado térmico y limitación de corriente para proteger frente a sobrecargas accidentales.Características
- 4.5V to 42V wide input voltage range
- Internally compensated voltage mode control
- Stable with low ESR ceramic capacitors
- 200mΩ N-Channel MOSFET
- Output voltage option: ADJ (outputs as low as 1.285V)
- ±1.5% feedback reference accuracy
- 500kHz default switching frequency
- Adjustable switching frequency and synchronization
- -40°C to 125°C operating junction temperature range
- Precision enable pin
- Integrated boot-strap diode
- Adjustable soft-start
Aplicaciones
- Industrial control
- Telecom and Datacom systems
- Embedded systems
- Conversions from standard 24V, 12V and 5V input rails
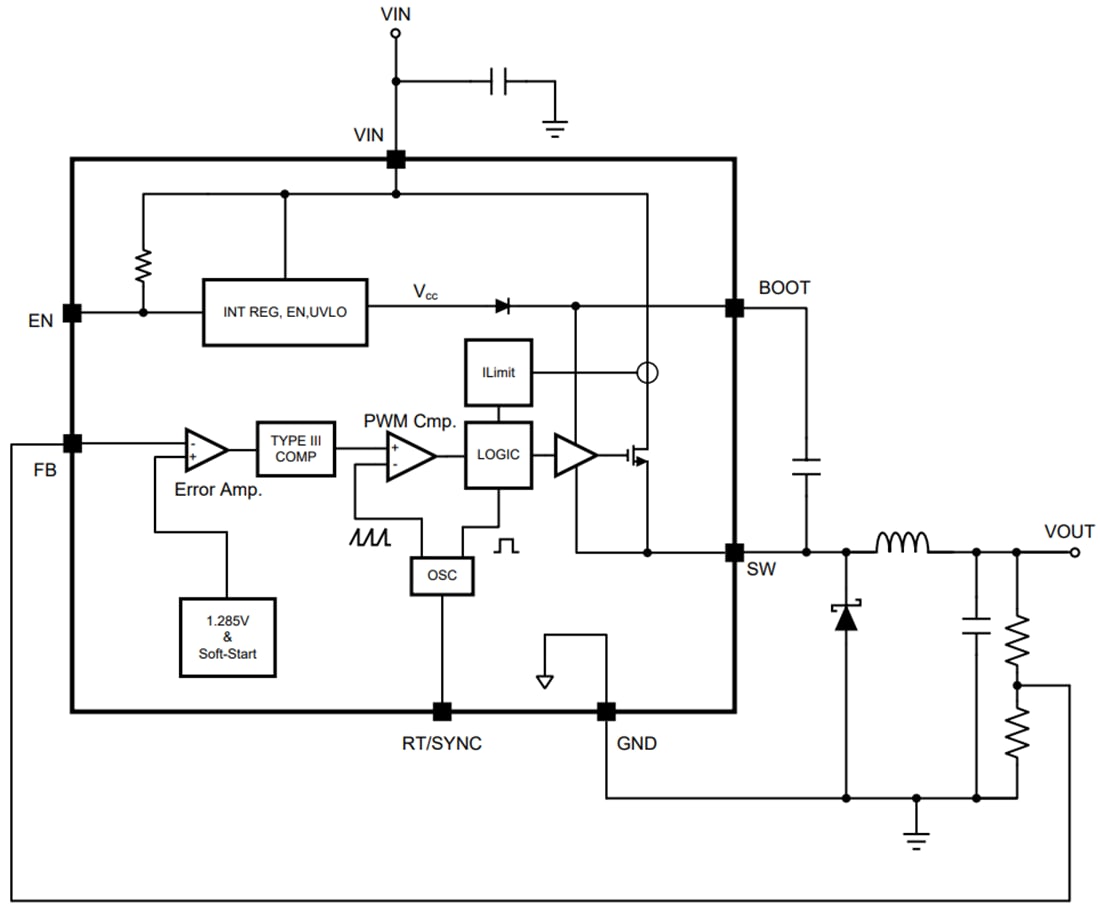
Functional Block Diagram
TI WEBENCH Designer
Publicado: 2014-02-27
| Actualizado: 2022-03-11
