Texas Instruments Reguladores LM2267x SIMPLE SWITCHER® de Texas Instruments
Los reguladores de descenso de tensión LM2267x SIMPLE SWITCHER® de Texas Instruments incluyen numerosas mejoras para la serie SIMPLE SWITCHER, incluyendo una tensión de entrada de tan solo 4,5 V. Los dispositivos LM2267x de TI también ofrecen una mayor precisión de salida, frecuencia de conmutación ajustable, ajustes de precisión y un paquete mejorado en el aspecto térmico. Estos reguladores de descenso de tensión ofrecen un límite de corriente ajustable y una sincronización de frecuencia de hasta 1 MHz.Características
- Wide Input Voltage Range from 4.5V-42V
- Load Currents from 0.5A-5A
- Adjustable and Fixed Output Voltages
- Adjustable and Fixed Switching Frequencies (up to 1MHz) for optimal size and efficiency
- External Soft Start
- Precision Enable
- Internally compensated voltage mode control minimizes external component count
- VOUT accurate within 2.0%, worst case
- Adjustable current limit
- Frequency Sync up to 1MHz
- PSOP-8 and TO263-7 THIN packages
Aplicaciones
- Industrial Control
- Telecom and Datacom Systems
- Embedded Systems
- Conversions from Standard 24V, 12V and 5V Input Rails
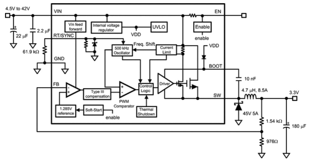
Typical Application
Publicado: 2013-09-03
| Actualizado: 2023-05-19
