Texas Instruments ESD1LIN24/ESD1LIN24-Q1 ESD Protection Diode

Texas Instruments ESD1LIN24/ESD1LIN24-Q1 ESD Protection Diode is a single-channel low capacitance bidirectional ESD protection device for local interconnect network (LIN). This device is rated to dissipate contact ESD strikes beyond the maximum level specified in the IEC 61000-4-2 international standard (±30kV contact, ±30kV airgap). The low clamping voltage and low dynamic resistance help protect systems against transient events. This protection is key in safety systems that require a high level of robustness and reliability. The Texas Instruments ESD1LIN24-Q1 devices are AEC-Q100 qualified for automotive applications.

Features

  • IEC 61000-4-2 level 4 ESD protection
    • ±30kV contact discharge
    • ±30kV airgap discharge
  • Robust surge protection
    • IEC 61000-4-5 (8/20 µs): 4.3A
  • 24V working voltage
  • Bidirectional ESD protection
  • Low clamping voltage protects downstream components
  • –55°C to +150°C temperature range
  • I/O capacitance equals 2.3pF (typical)
  • Offered in industry-standard SOD-323 (DYF) package
  • Leaded packages used for automatic optical inspection (AOI)

Applications

  • Industrial control networks
    • Local interconnect network (LIN)
    • Single-line CAN ESD protection
    • DeviceNet
    • Smart distribution systems
  • USB power delivery (USB-PD)
    • VBUS protection
    • IO protection

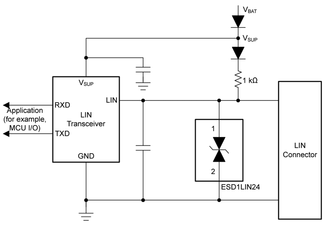
Typical Application

Application Circuit Diagram - Texas Instruments ESD1LIN24/ESD1LIN24-Q1 ESD Protection Diode
Publicado: 2023-01-25 | Actualizado: 2023-02-09