Texas Instruments DS90UB936-Q1 FPD-Link III Deserializer
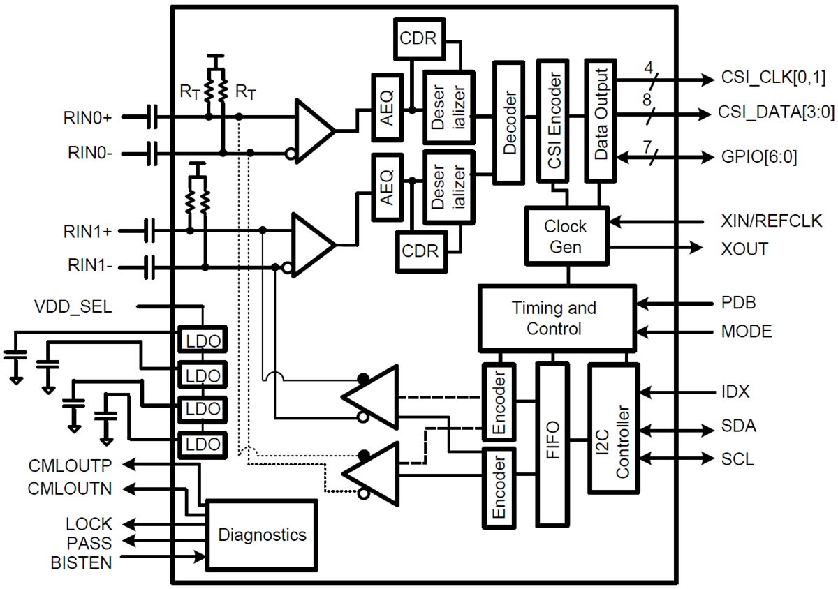
Texas Instruments DS90UB936-Q1 FPD-Link III Deserializer is a versatile deserializer capable of receiving serialized sensor data from a source through an FPD-Link III interface. When paired with a DS90UB935-Q1 serializer, the DS90UB936-Q1 receives data from imagers supporting up to 2.5Gbps CSI-2 throughput. The DS90UB936-Q1 may also be used with other compatible serializers, such as the DS90UB953-Q1, DS90UB933-Q1, and DS90UB913A-Q1. When configuring the CSI-2 interface for 2-lane operation, a duplicate MIPI CSI-2 clock lane is available to provide a replicated output. Replication mode creates two copies of the video stream for data logging and parallel processing.The Texas Instruments DS90UB935/936-Q1 chipset is AEC-Q100 qualified and designed to receive data across either 50Ω single-ended coaxial or 100Ω differential STP cables. AEC-Q100 qualification includes device temperature grade 2 (–40°C to +105°C ambient operating temperature range), device HBM ESD classification level ±4.5kV, and device CDM ESD classification level C5. The deserializer hub is ideal for Power-over-Coax applications. The receive equalizer automatically adapts to compensate for cable loss characteristics, requiring no additional programming, including degradation over time.
Features
- AEC-Q100 qualified for automotive applications
- Device temperature Grade 2 (–40°C to +105°C ambient operating temperature range)
- Device HBM ESD Classification Level 3A for all pins except 32, 33, 41 and 42
- Device HBM ESD Classification Level 3B for pins 32, 33, 41 and 42
- Device CDM ESD Classification Level C6
- 2.528Gbps video bandwidth per channel
- MIPI DPHY version 1.2 / CSI-2 version 1.3 compliant
- CSI-2 output ports
- Supports 1, 2, and 4 data lanes
- CSI-2 data rate scalable for 400Mbps / 800Mbps / 1.5Gbps / 1.6Gbps each data lane
- Programmable data types
- Four virtual channels
- ECC and CRC generation
- Duplicate output with replication mode
- Ultra-low data and control path latency
- Supports single-ended coaxial or Shielded Twisted-Pair (STP) cable
- Adaptive receive equalization
- I2C with fast mode plus up to 1Mbps
- Flexible GPIOs for camera diagnostics
- Compatible with DS90UB935-Q1, DS90UB953-Q1, DS90UB933-Q1, and DS90UB913A-Q1 serializers
- Line fault detection and advanced diagnostics
- ISO 10605 and IEC 61000-4-2 ESD compliant
Applications
- Automotive ADAS
- Rear View Cameras (RVC)
- Surround View Systems (SVS)
- Camera Monitor Systems (CMS)
- Forward Vision Cameras (FC)
- Driver Monitoring Systems (DMS)
- Satellite RADAR, Time of Flight (ToF), and LIDAR sensor modules
- Security and surveillance
- Industrial and medical imaging
Functional Block Diagram
Videos
Publicado: 2018-05-23
| Actualizado: 2025-03-06
