Texas Instruments Controlador dual de medio puente DRV8839
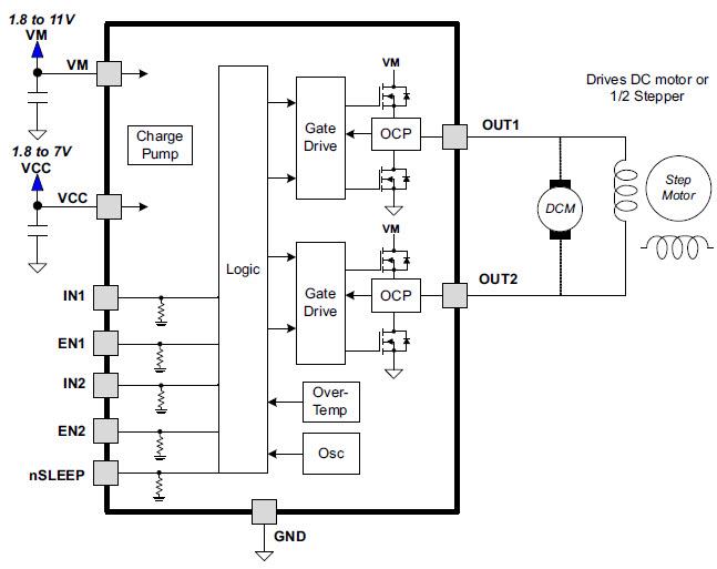
El controlador DRV8839 dual de medio puente de baja tensión de 1,8 A de Texas Instruments con interfaz de control individual, ofrece una solución de controlador de tensión versátil para cámaras, productos de consumo, juguetes y otras aplicaciones de bajo voltaje o de funcionamiento con batería. Este dispositivo TI tiene dos controladores de puente H medio independientes y puede controlar un motor CC o una vuelta de un motor de paso, así como otros dispositivos como solenoides. Las etapas de salida utilizan MOSFET de tensión de N canales configurados como puentes H medios. Una bomba de carga interna genera los voltajes necesarios de transmisión de la compuerta. El DRV8839 puede suministrar una salida de hasta 1,8 A de corriente. Funciona con un voltaje de suministro de potencia de motor de 1,8 V a 11 V y un voltaje de suministro de potencia de dispositivo de 1,8 V a 7 V. El DRV8839EVM es una solución completa para evaluar el controlador de motor CC con escobillas de baja tensión. Incluye un microcontrolador MSP430 preprogramado para tomar la entrada de dos potenciómetros analógicos dedicados, para el control de la velocidad PWM de dos motores.The output stages use N-channel power MOSFETs configured as ½-H-bridges. An internal charge pump generates needed gate drive voltages. DRV8839 can supply up to 1.8A of output current. It operates on a motor power supply voltage from 1.8V to 11V and a device power supply voltage of 1.8V to 7V. DRV8839EVM is a complete solution for evaluating the DRV8839 low voltage brushed DC motor driver. It includes an MSP430 microcontroller that is pre-programmed to take input from two dedicated analog potentiometers, for PWM speed control of two motors.
Características
- Dual ½-H-Bridge Motor Driver
- Drives a DC Motor or One Winding of a Stepper Motor, or Other Loads
- Low MOSFET On-Resistance: HS + LS 280mΩ
- 1.8A Maximum Drive Current
- 1.8V to 11V motor operating supply voltage range
- Separate motor and logic supply pins
- Individual ½-H-Bridge control input interface
- Low-power sleep mode with 120nA maximum combined supply current
Aplicaciones
- Battery-powered
- DSLR lenses
- Consumer products
- Toys
- Robotics
- Cameras
- Medical devices
Block Diagram
Publicado: 2013-05-06
| Actualizado: 2022-03-11
