Texas Instruments DRV816x Half-Bridge Smart Gate Drivers

Texas Instruments DRV816x Half-Bridge Smart Gate Drivers are integrated 100V devices capable of driving high-side and low-side N-channel MOSFETs. This driver integrates a bidirectional low-side current sense amplifier for current feedback to the controller Analog-to-Digital Converter (ADC). The DRV816x drivers support a 100% Pulse Width Module (PWM) duty cycle with an integrated trickle charge pump. These drivers feature a smart gate drive architecture that supports a 16-level gate drive peak current up to 1A source and 2A sink. The DRV816x drivers also feature a 13-level VDS overcurrent threshold, independent shutdown pin (nDRVOFF), and 20ns to 900ns adjustable PWM dead time insertion. This driver is used in mobile robots, drones, E-bikes, E-mobilities, and linear motor transport systems.

Features

  • Drives two N-channel MOSFETs on a half-bridge configuration
    • High-side MOSFET source/drain up to 102V (absolute maximum)
    • 8V (5V DRV8162L) to 20V gate drive power supply
    • Integrated bootstrap diode
  • Functional safety quality-managed with documentation available to aid functional safety system design
  • Supports 100% PWM duty cycle with an integrated trickle charge pump
  • 16-level gate drive peak current
    • 16mA - 1000mA source current
    • 32mA - 2000mA sink current
    • Source-sink current ratio 1:1, 1:2, 1:3
  • Adjustable PWM dead time insertion 20ns - 900ns
  • Robust design for motor phase (SH) switching
    • Slew rate 50V/ns
    • Negative transient voltage -20V
    • 2A strong gate pull down
  • Split gate drive supply inputs for redundant shutdown (DRV8162, DRV8162L)
  • Low-offset current sense amplifier (DRV8161) with adjustable gain (5, 10, 20, 40V/V)
  • Flexible PWM control interface; 2-pin PWM, 1-pin PWM, and independent PWM mode
  • 13-level VDS over the current threshold
  • Independent shutdown pin (nDRVOFF)
  • Gate driver soft shutdown sequence
  • Integrated protection features
    • GVDD under voltage (GVDDUV)
    • Bootstrap under voltage (BST_UV)
    • MOSFET over current protection (VDS)
    • Shoot through protection
    • Thermal shutdown (OTSD)
    • Fault condition indicator (nFAULT)
  • Supports 3.3V, and 5V logic inputs

Applications

  • Mobile robots (AGV/AMR)
  • Drones
  • Servo drives
  • Industrial and collaborative robots
  • Linear motor transport systems
  • E-bikes, E-scooters, and E-mobility

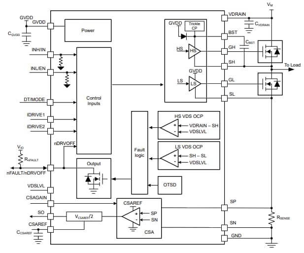
Functional Block Diagram

Block Diagram - Texas Instruments DRV816x Half-Bridge Smart Gate Drivers

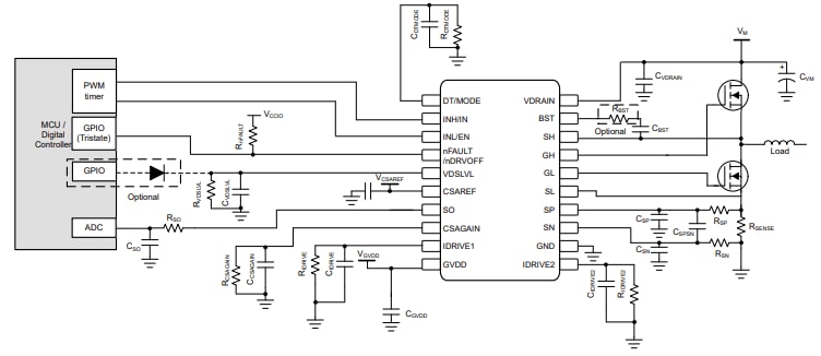
Application Circuit Diagram

Application Circuit Diagram - Texas Instruments DRV816x Half-Bridge Smart Gate Drivers
Publicado: 2025-01-21 | Actualizado: 2025-05-06