|
Ver información de productoObtener más información acerca de los sensores de efecto hall de Texas Instruments Sensor de efecto hall de conmutador omnipolar digital DRV5033
|
|
Características
Aplicaciones
|
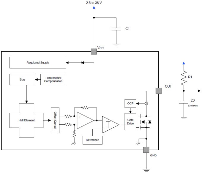
Diagrama de bloques funcional |
|
Publicado: 2014-10-30
| Actualizado: 2023-10-31


