Sensor de efecto hall de conmutador digital DRV5023 de Texas Instruments

Sensores de efecto hall de conmutador digital DRV5023
de Texas Instruments

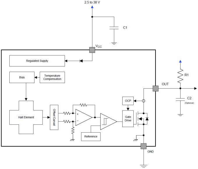
Los sensores de efecto hall de conmutador digital DRV5023 de Texas Instruments son sensores de efecto hall de chopper estabilizado que ofrecen una solución de detección magnética con estabilidad de sensibilidad superior con respecto a la temperatura y funciones de protección integradas. Cuando la densidad de flujo magnético aplicada supera el umbral de BOP, la salida de drenaje abierto de DRV5023 baja. La salida se mantiene baja hasta que el campo disminuye a menos del BRP y, a continuación, la salida pasa a impedancia alta. La capacidad del disipador de corriente de salida es de 30 mA. Un amplio rango de tensión de funcionamiento de 2,5 V a 38 V con protección contra polaridad inversa de hasta -22 V hace que el dispositivo sea adecuado para una amplia gama de aplicaciones industriales. Se proporcionan funciones de protección interna para condiciones de alimentación inversa, volcado de carga y cortocircuito de salida o sobrecorriente.

Características
  • Sensor hall de conmutador unipolar digital
  • Estabilidad de temperatura superior
    • Sensibilidad de ±10 % con respecto a la temperatura
  • Opciones de alta sensibilidad
    • +6,9 / +3,2 mT (AJ)
    • +14,5 / +6 mT (BI)
  • Admite un amplio rango de tensión
    • 2,5 a 38 V
    • No se requiere ningún regulador externo
  • Amplio rango de temperatura de funcionamiento
    • TA = de -40 a 125 °C (Q)
  • Salida de drenaje abierto (disipador de 30 mA)
  • Tiempo de encendido rápido de 35 µs
  • Paquete y tamaños pequeños
    • SOT-23 (DBZ) de 3 pines de montaje en superficie
      • 2,92 mm × 2,37 mm
    • SIP (LPG) de 3 pines con agujero pasante
      • 4,00 mm × 3,15 mm

  • Características de protección
    • Protección de alimentación inversa (hasta -22 V)
    • Admite volcado de carga de hasta 40 V
    • Protección contra cortocircuitos de salida
    • Limitación de corriente de salida

Aplicaciones
  • Detección de acoplamiento
  • Detección de apertura y cierre de puerta
  • Detección de proximidad
  • Posicionamiento de las válvulas
  • Recuento de pulsos
Diagrama de bloques funcional
Diagrama de bloques funcional
eNews
  • Texas Instruments
Publicado: 2014-10-30 | Actualizado: 2023-10-31