Texas Instruments Controlador de solenoide para ahorro de energía DRV110
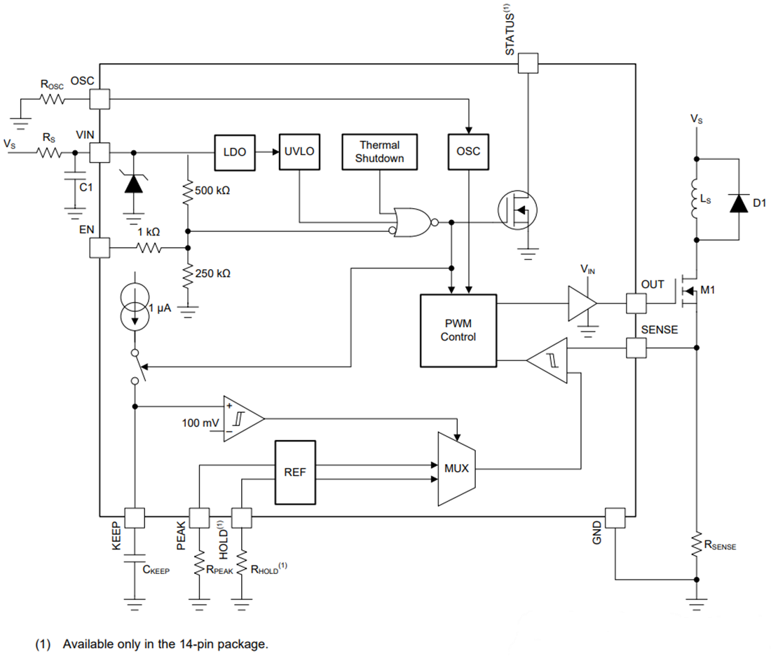
El controlador de solenoide para ahorro de energía DRV110 de Texas Instruments es un controlador de corriente PWM para solenoides. El DRV110 de TI está diseñado para regular la corriente con una forma de onda controlada destinada a reducir la disipación de energía. La corriente del solenoide se aumenta de forma rápida para garantizar la apertura de la válvula o relé. La corriente del solenoide se mantiene en su valor máximo tras el aumento inicial para garantizar su correcto funcionamiento, después de lo cual, se reduce a un nivel de espera inferior para evitar problemas térmicos y reducir la disipación de energía. La duración de la corriente máxima se ajusta con un condensador externo. El valor de rampa de corriente máximo y de espera, así como la frecuencia PWM, puede ajustarse de forma independiente con resistencias externas. El controlador de solenoide DRV110 limita su propia alimentación en VIN a 15 V, que también es la tensión de accionamiento de compuerta para un dispositivo de conmutación externo.The peak current duration is set with an external capacitor. The current ramp peak and hold levels, as well as PWM frequency, can be independently set with external resistors. The DRV110 limits its supply at VIN to 15V, which is also the gate drive voltage of an external switching device.
Características
- Internal Zener Diode on Supply Pin for High-Voltage Operation
- 120 and 230V AC Supply Through Rectifier and RS Resistor
- 24V, 48V, and Higher DC Supply Through RS Resistor
- Drives an External MOSFET With PWM to Control Solenoid Current
- External Sense Resistor for Regulating Solenoid Current
- Fast Ramp-Up of Solenoid Current to Ensure Activation
- Solenoid Current is Reduced in Hold Mode for Lower Power and Thermal Dissipation
- Ramp Peak Current, Keep Time at Peak Current, Hold Current, and PWM Clock Frequency Can Be Set Externally. They Can Also Be Operated at Nominal Values Without External Components
- Protection
- Thermal Shutdown
- Undervoltage Lockout (UVLO)
- Optional STATUS Output
- Operating Temperature Range: –40ºC to +125ºC
- 8-Pin and 14-Pin TSSOP Package Options
Aplicaciones
- Electromechanical drivers
- Solenoids
- Valves
- Relays
- Contactors
- Switchgear
- Pneumatics
- White goods
- Solar, transportation
- Smart grid
- Power distribution
Functional Block Diagram
Publicado: 2012-06-07
| Actualizado: 2022-03-11
