Controlador de gestión de baterías de Li-Ion y LiFePO4 de bq78350 de Texas Instruments

Controlador de gestión de baterías de Li-Ion y
LiFePO4 bq78350 de Texas Instruments

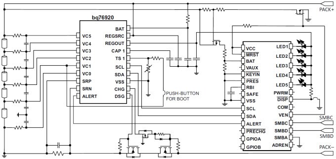
El controlador de gestión de baterías de Li-Ion y LiFePO4 bq78350 de Texas Instruments y complementario para la familia bq769x0 de dispositivos de protección de frontal analógico (AFE) está disponible en Mouser y proporciona un conjunto integral de subsistemas del sistema de gestión de baterías (BMS), que le ayudan a acelerar el desarrollo de productos para agilizar los plazos de comercialización. El controlador bq78350 y el AFE bq769x0 admiten aplicaciones de la serie de 3 celdas a 15 celdas. El bq78350 proporciona un medidor de carga preciso y monitor del estado (SoH), así como equilibrado de celdas y una gama completa de funciones de protección basadas en la tensión, corriente y temperatura. El bq78350 ofrece configuraciones de pantalla LED o LCD opcionales para informar sobre la capacidad. También proporciona los datos a través de su interfaz SMBus 1.1. El historial de la batería y los datos de diagnóstico también se mantienen dentro del dispositivo en memoria no volátil y se transmiten a través de la misma interfaz.

Características
  • Algoritmo de medición de tensión de fin de descarga compensada (CEDV)
  • Admite comunicación host SMBus
  • Configuración flexible para baterías de Li-Ion y LiFePO4 series 3 a 5 (bq76920), series 6 a 10 (bq76930) y series 9 a 15 (bq76940)
  • Admite configuraciones de la batería hasta 320 Ahr
  • Admite informes de carga y descarga de informes de corriente hasta 320 A
  • Compatibilidad con termistor NTC externo de AFE complementario
  • Conjunto completo de funciones programables de protección de tensión
    • Corriente
    • Temperatura
    • Componentes del sistema
  • Registro de datos de vida útil
  • Admite carga CC-CV, incluida precarga, inhibición de carga y suspensión de carga

  • Ofrece una dirección esclava SMBus programable con resistencia opcional para hasta ocho direcciones de bus diferentes
  • Activa hasta una pantalla LED o LCD de 5 segmentos para indicación del estado de carga
  • Proporciona autenticación SHA-1

Aplicaciones
  • Vehículos eléctricos ligeros (LEV): eBikes, eScooters, Pedelec y bicicletas de pedaleo asistido
  • Herramientas de alimentación y jardinería
  • Sistemas de respaldo de baterías y de suministro de alimentación ininterrumpible (SAI)
  • Sistemas de respaldo de estaciones bases inalámbricas
  • Sistemas de alimentación de telecomunicaciones
 
eNews
  • Texas Instruments
Publicado: 2014-09-19 | Actualizado: 2022-03-11