Texas Instruments bq25308 Standalone 1-Cell Battery Charger

Texas Instruments bq25308 Standalone 1-Cell Battery Charger is designed for 1-cell Li-ion, Lipolymer, and LiFePO4 batteries. The highly integrated bq25308 switch-mode battery charger features a 4.1V to 17V input voltage and 3A fast charge current. The bq25308's integrated current sensing topology allows high charge efficiency and low BOM cost. The device's best-in-class 200nA low quiescent current conserves battery energy and maximizes the shelf time for portable devices.

The TI bq25308 is offered in a 3mm x 3mm WQFN package for easy 2-layer layout and space-limited applications.

Features

  • Standalone charger and easy to configure
  • High-efficiency, 1.2MHz, synchronous switch-mode buck charger
    • 92.5% charge efficiency at 2A from 5V input for 1-cell battery
    • 91.8% charge efficiency at 2A from 9V input for 1-cell battery
  • Single input to support USB input and high voltage adaptors
    • Supports 4.1V to 17V input voltage range with 28V absolute maximum input voltage rating
    • Input Voltage Dynamic Power Management (VINDPM) tracking battery voltage
  • High integration
    • Integrated reverse blocking and synchronous switching MOSFET
    • Internal input and charge current sense
    • Internal loop compensation
    • Integrated bootstrap diode
  • 3.6V / 4.05V / 4.15V / 4.2V charge voltage
  • 3.0A maximum fast charge current
  • 200nA low battery leakage current at 4.5V VBAT
  • 4.25µA VBUS supply current in IC disable mode
  • Charge current thermal regulation at 120°C
  • Precharge current of 10% of fast charge current
  • Termination current of 10% of fast charge current
  • Charge accuracy
    • ±0.5% charge voltage regulation
    • ±10% charge current regulation
  • Safety
    • Disable charge for dead battery condition
    • Thermal regulation and thermal shutdown
    • Input Under-Voltage Lockout (UVLO) and Over-Voltage Protection (OVP)
    • Battery overcharge protection
    • Safety timer for precharge and fast charge
    • Charge disabled if current setting pin ICHG is open or short
    • Cold/hot battery temperature protection
    • Fault report on STAT pin
  • Available in a WQFN 3mm x 3mm-16 package

Applications

  • Wireless speaker
  • Barcode scanner
  • Gaming
  • Cradle charger
  • Cordless power tool
  • Building automation
  • Medical

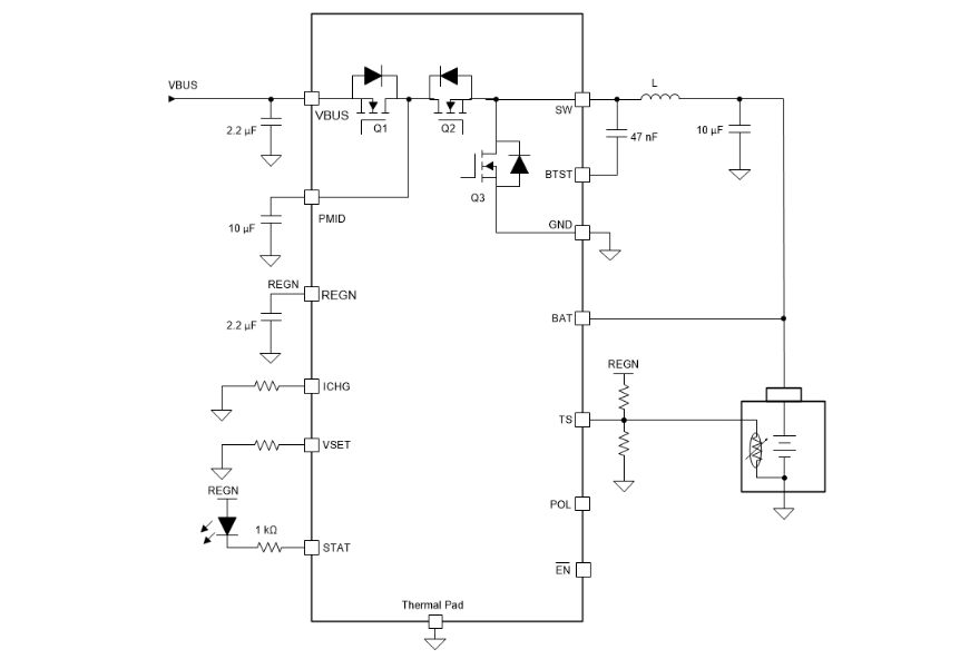
Simplified Application

Application Circuit Diagram - Texas Instruments bq25308 Standalone 1-Cell Battery Charger
Publicado: 2024-05-23 | Actualizado: 2024-06-10