Texas Instruments ADS1288 Low-Power Delta-Sigma ADCs

Texas Instruments ADS1288 Low-Power Delta-Sigma Analog-to-Digital Converters (ADCs) are 32-bit ADCs designed for seismology equipment that require low power consumption to extend battery run time. These ADCs, with a Programmable Gain Amplifier (PGA) and Finite Impulse Response (FIR) filter, operate on the principle of oversampling. The ADS1288 ADCs feature 125SPS to 2000SPS data rates, SYNC input, a two-channel multiplexer, general-purpose digital I/Os, and offset and gain calibration.

The ADS1288 ADCs support 3.3V operation to reduce device power consumption. These ADCs are available in a 5mm x 5mm compact VQFN package and are fully specified over the -40°C to 85°C ambient temperature range. The ADS1288 ADCs are used in energy exploration, death sciences and geology, passive seismic monitoring, and precision instrumentation.

Features

  • Dynamic range:
    • 1500SPS PGA gain (122dB, typical)
    • 500SPS buffer operation (122dB, typical)
  • Power consumption:
    • 5mW typical for PGA operation
    • 3mW typical for buffer operation
  • <-120dB typical THD
  • 120dB typical CMRR
  • Flexible digital filter:
    • High-pass filter
    • Linear or minimum phase
    • Selectable since + FIR + IIR
  • 125SPS to 2000SPS data rates
  • 1 to 64 PGA gains
  • SYNC input
  • Clock error compensation
  • Offset and gain calibration
  • Two-channel multiplexer
  • 5V, 3.3V, or ±2.5V analog supply operation

Applications

  • Energy exploration
  • Death sciences and geology
  • Passive seismic monitoring
  • Precision instrumentation

Functional Block Diagram

Block Diagram - Texas Instruments ADS1288 Low-Power Delta-Sigma ADCs

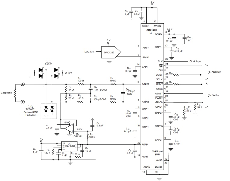
Geophone Input Application

Application Circuit Diagram - Texas Instruments ADS1288 Low-Power Delta-Sigma ADCs
Publicado: 2024-04-24 | Actualizado: 2024-05-02