Texas Instruments Controlador triple de Puente-H medio DRV8313
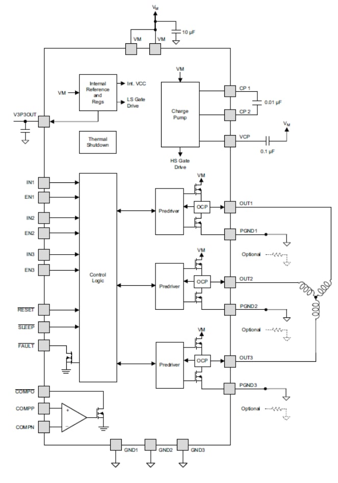
El controlador triple de Puente-H medio DRV8313 Texas Instruments proporciona tres controladores de Puente-H medio controlables individualmente. Está diseñado para controlar un motor cc trifásico de tres fases, aunque también se puede usar para controlar solenoides u otras cargas. Cada canal de control de salida consta de los MOSFET de potencia de canal N configurados en un Puente-H medio. El diseño trae los terminales de tierra de cada controlador a pines, para permitir que uno realice señalización de corriente en cada salida. El circuito de límite de corriente u otras funciones son usos posibles de un comparador no comprometido. DRV8313 puede suministrar hasta un pico de 2,5 A o 1,75 A RMS de corriente de salida por canal (con una disipación térmica de PCB adecuada a 24 V y 25 °C) por cada Puente-H medio. El dispositivo proporciona funciones de corte interno para una protección frente a sobrecorriente, protección frente a cortocircuitos, bloqueo de tensión baja y exceso de temperatura. El DRV8313 viene en un paquete HTSSOP PowerPAD de 28 pines.Características
- Three Half-H-Bridge driver IC
- Drives 3-phase brushless DC motors
- Individual Half-Bridge control
- Pins for low-side current sensing
- Low MOSFET on-resistance
- 2.5A maximum drive current at 24V, 25°C
- An uncommitted comparator can be used for current limit or other functions
- Built-in 3.3V 10mA LDO regulator
- 8V to 60V operating supply voltage range
- Thermally enhanced surface-mount package
Aplicaciones
- HVAC motors
- Consumer products
- Office automation machines
- Factory automation
- Robotics
Block Diagram
Additional Resources
- Cost-Effective 3-Phase Brushless DC Drive for Sensor-Less Trapezoidal Control
- EnDat 2.2 System
- Single Chip Drive for Industrial Communications and Motor Control
- 2.5 A Integrated Sensored BLDC Motor Controller
- ARM MPU with Integrated BiSS C Master Interface
- ARM MPU with Integrated HIPERFACE DSL Master Interface
- Sercos III Slave For AM437x Communication Development Platform
TI Reference Designs Library
Publicado: 2013-01-21
| Actualizado: 2022-03-11
