Taiwan Semiconductor TSCR4x Linear LED Drivers
Taiwan Semiconductor TSCR4x Linear LED Drivers are high-side Constant Current Regulators (CCRs) designed to drive LEDs in strings. These drivers feature continuous output current up to 65mA with an external resistor. These devices reduce the current at increasing temperatures to self-protect and maintain a good temperature coefficient concerning the output current. The output current at higher temperatures results from the negative temperature coefficient of -0.07%/°C of the LED driver. Taiwan Semiconductor TSCR4x LED drivers are ideally used in automotive lighting, emergency lighting, advertising, signage, decorative lighting, and retail lighting in fridges and vending machines.Features
- LED driver current presets
- TSCR400: 0.1mA
- TSCR420 and TSCR421: 10mA
- TSCR402: 20mA
- Continuous output current up to 300mA with an external resistor
- Easy paralleling of drivers to increase current
- Supply voltage up to 40V
- Good temperature coefficient vs. output current
- SOT-26 package
- AEC-Q100 qualified
- Device temperature grade 1: -40°C to +125°C temperature range
- Device HBM ESD classification level H2
- Device CDM ESD classification level C6
- Compliant with RoHS directive 2011/65/EU and in accordance with WEEE 2002/96/EC
- Halogen-free, according to IEC 61249-2-21
Applications
- Automotive lighting
- Architectural LED lighting
- Emergency lighting
- Signage
- Advertising
- Decorative lighting
- Retail lighting in fridges
- Vending machines
Typical Application Circuit
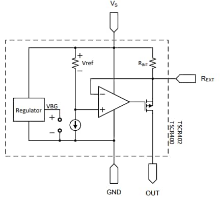
Functional Block Diagram
Videos
Publicado: 2020-08-07
| Actualizado: 2024-12-03
