Taiwan Semiconductor TS19605CA20H Linear LED Driver

Taiwan Semiconductor TS19605CA20H Linear LED Driver is a three-channel LED device with analog and PWM dimming control. This device provides high-side drivers for LED current configured with the maximum current up to 150mA per channel. The TS19605CA20H LED driver operates with a wide input range of 4.5V to 70V and a low quiescent current in standby mode. This device is designed with various protection functions such as Under-Voltage Lockout (UVLO), LED-String Open Load voltage Protection (OLP), and Short Circuit Protection (SCP). The TS19605CA20H LED driver is AEC-Q100 qualified and operates from -40°C to 125°C ambient temperature range. Typical applications include automotive LED lighting, industrial LED, and general RGB or white LED drivers.

Features

  • 4.5V to 70V wide input voltage range
  • 150mA per channel maximum output current:
    • Adjustable by an external resistor
    • ±4% per channel when IOX @ 200mA accuracy
    • ±6% per device when IOX @ 200mA accuracy
    • Up to 400mA per channel @ VDROPOUT≤1V
  • AEC-Q100 qualified with the following results:
    • -40°C to 125°C device temperature grade 1
    • Device HBM ESD classification level H1C
    • Device CDM ESD classification level C6
  • Dimming function of PWM and analog
  • VREF pin for outside cascade structure to share the power dissipation with full loading
  • Diagnostic functionalities:
    • LED-string open/short
    • ISET pin open/short
    • Over-temperature
    • Supply voltage
  • LED-string voltage feedback per channel for Single-LED Short Detection (SSD)
  • Separate fault pin for single-LED short failure
  • RoHS compliant
  • Halogen-Free according to IEC 61249-2-21

Applications

  • Automotive LED lighting:
    • Daytime Running Lamp (DRL) / interior light
    • Stop or tail / position / fog / turn light
  • Industrial LED
  • General RGB or white LED drivers

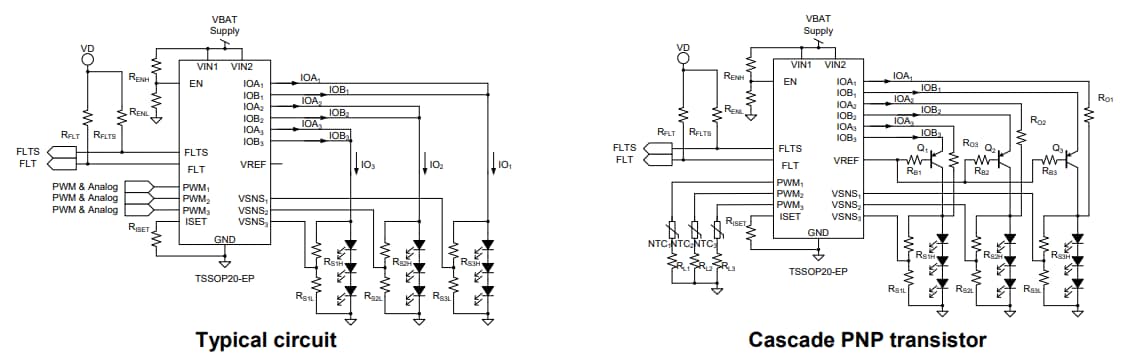
Typical Application Circuit

Application Circuit Diagram - Taiwan Semiconductor TS19605CA20H Linear LED Driver

Functional Block Diagram

Block Diagram - Taiwan Semiconductor TS19605CA20H Linear LED Driver
Publicado: 2021-10-01 | Actualizado: 2022-03-11