Módulo de hardware plug-in STEVAL-ILM001V1 de STMicroelectronics
Módulo de hardware plug-in STEVAL-ILM001V1 de STMicroelectronics

Pedir módulo de hardware plug-in STEVAL-ILM001V1 de STMicroelectronics Ver detalles del producto


Recursos adicionales

Módulo de hardware plug-in STEVAL-ILM001V1 de STMicroelectronics para el STM8S-DISCOVERY

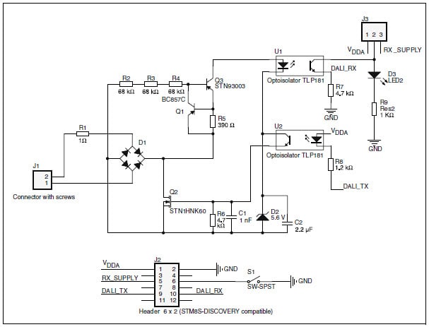
El módulo de hardware plug-in STEVAL-ILM001V1 de STMicroelectronics para el STM8S-DISCOVERY se utiliza para crear una aplicación esclava DALI plenamente funcional (Digital Addressable Lighting Interface "interfaz de iluminación direccionable digital"). El módulo de hardware plug-in STEVAL-ILM001V1 y el STM8S-DISCOVERY se pueden conectar y controlar desde cualquier red DALI. El STEVAL-ILM001V1 de STMicroelectronics proporciona todas las funciones requeridas por la norma DALI. La norma DALI es un protocolo de comunicación muy utilizado en aplicaciones de iluminación inteligentes.


Características
  • Adaptación de nivel desde los niveles de tensión de DALI (desde -6,5 hasta 22,5 V) hasta los niveles del microcontrolador (3,3 V / 5 V lógico)
  • Tiempos de elevación/caída adecuados para la comunicación
  • Límite de consumo de corriente (2 mA máx.)
  • Protección de sobrevoltaje para errores de conexión de tensión CA nominal a los conectores DA DALI
  • Conforme RoHS

Circuito de aplicación

Circuito de aplicación
  • STMicroelectronics
  • Development Tools
Publicado: 2011-07-06 | Actualizado: 2022-03-11