STMicroelectronics LSM6DSV320X 6-Axis Inertial Measurement Unit (IMU)

STMicroelectronics LSM6DSV320X 6-Axis Inertial Measurement Unit (IMU) is a sophisticated IMU that integrates a 3-axis digital low-g accelerometer, a 3-axis digital high-g accelerometer, and a 3-axis digital gyroscope. This STMicroelectronics IMU is designed to deliver precise motion detection and sensor fusion capabilities, making it ideal for car crash detection, sports monitoring, and Internet of Things (IoT) devices. The LSM6DSV320X features a quad-channel architecture that processes acceleration and angular rate data on four separate channels, each with dedicated configuration, processing, and filtering. Additionally, the device supports embedded AI and sensor fusion through a finite state machine (FSM) for configurable motion tracking and a machine learning core (MLC) for context awareness.

The LSM6DSV320X offers adaptive self-configuration (ASC), which automatically reconfigures the device in real time based on specific motion patterns or decision tree outputs from the MLC. This IMU also includes a dedicated high-g accelerometer sensor for high-g shock detection, making it suitable for applications requiring robust impact detection. Other notable features include a smart FIFO with up to 4.5KB for efficient data management and standard interrupts such as free-fall, wake-up, 6D/4D orientation, click/double click, high-g wake-up, and high-g shock. The LSM6DSV320X is designed to optimize system power consumption while providing a "smart, always-aware" experience.

Features

  • Quad-channel architecture for UI, EIS, OIS, and high-g data processing
  • "Smart, always-aware" experience for system power optimization
  • Smart FIFO up to 4.5KB data buffering, data can be compressed two or three times
    • 100% efficiency with flexible configurations and partitioning
    • Possibility to store timestamp
  • Dual accelerometer channels
    • Low-g channel ±2g, ±4g, ±8g, and ±16g full scale
    • High-g channel ±32g, ±64g, ±128g, ±256g, and ±320g full scale
  • ±250dps, ±500dps, ±1000dps, ±2000dps, and ±4000dps full scale
  • SPI/I2C and MIPI I3C® v1.1 serial interface with main processor data synchronization
  • Auxiliary SPI and MIPI I3C v1.1 for OIS data output for gyroscope and accelerometer
  • Sensor hub with up to six total sensors
    • Two internal (accelerometer and gyroscope)
    • Four external sensors
  • OIS configurable from the auxiliary or primary interface
  • EIS dedicated channel on primary interface with dedicated filtering
  • Advanced pedometer, step detector, and step counter
  • Significant motion detection, tilt detection
  • Free-fall, wake-up, 6D/4D orientation, click/double click, high-g wake-up, and high-g shock event-detection interrupts (fully configurable)
  • Programmable finite state machine for accelerometer (high-g and low-g), gyroscope, and external sensor data processing with a high rate at 960Hz
  • Machine learning core with exportable features and filters for AI applications
  • Embedded adaptive self-configuration (ASC)
  • Embedded sensor fusion low-power (SFLP) algorithm
  • Embedded temperature sensor
  • Independent I/O supply
    • 1.62V to 3.6V I2C voltage range
    • 1.08V to 3.6V SPI/MIPI I3C extended voltage range
  • Supply current in combo high-performance mode
    • 6-axis configuration at 0.67mA
    • 9-axis configuration at 0.80mA
  • 2kV maximum HBM ESD protection
  • -40°C to +85°C operating temperature range
  • Compact 2.5mm x 3mm x 0.83mm footprint, LGA-14L package
  • ECOPACK and RoHS compliant

Applications

  • IoT and connected devices
  • Asset tracking
  • Smartphones and handheld devices
  • Car crash and shock detection
  • Wearables
  • Motion tracking and gesture detection
  • Augmented reality (AR), virtual reality (VR), mixed reality (MR) applications
  • Indoor navigation
  • EIS and OIS for camera applications
  • Vibration monitoring and compensation

Resources

  • TN0018 - Handling, mounting, and soldering guidelines for MEMS devices
  • DT0064 Design Tip - Noise analysis and identification in MEMS sensors, Allan, Time, Hadamard, Overlapping, Modified, Total variance
  • DT0105 Design Tip - 1-point or 3-point tumble sensor calibration

Videos

Pin Connections

Mechanical Drawing - STMicroelectronics LSM6DSV320X 6-Axis Inertial Measurement Unit (IMU)

Connection Modes

Mechanical Drawing - STMicroelectronics LSM6DSV320X 6-Axis Inertial Measurement Unit (IMU)

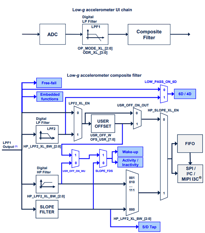
Filter Block Diagram

Block Diagram - STMicroelectronics LSM6DSV320X 6-Axis Inertial Measurement Unit (IMU)

Low-g Accelerometer Block Diagram

Block Diagram - STMicroelectronics LSM6DSV320X 6-Axis Inertial Measurement Unit (IMU)

Gyroscope Filter Block Diagram

Block Diagram - STMicroelectronics LSM6DSV320X 6-Axis Inertial Measurement Unit (IMU)
Publicado: 2025-04-09 | Actualizado: 2026-02-20