STMicroelectronics Controlador de visualización LED STLED524
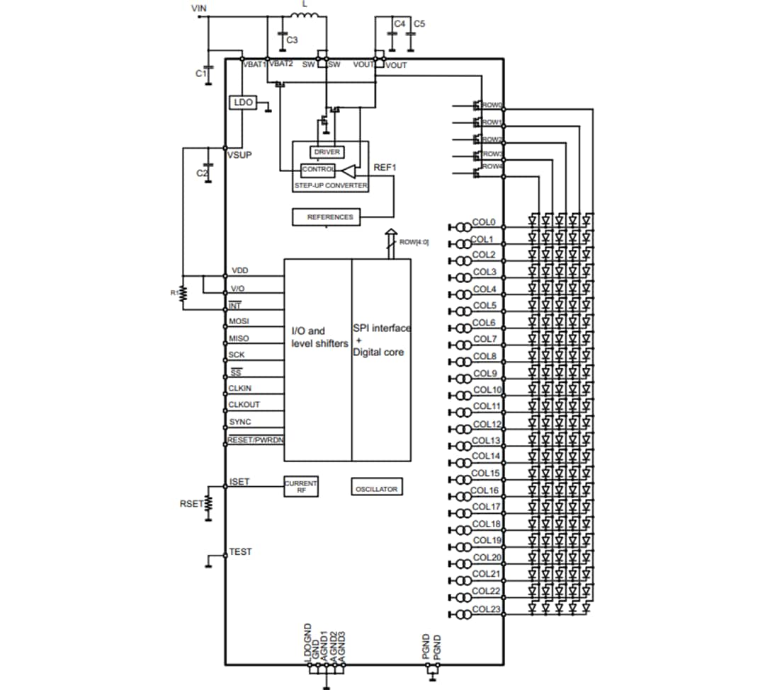
El controlador de visualización LED STLED524 de STMicroelectronics es un controlador de visualización LED con matriz de 5 x 24 puntos que puede activar cada punto con una corriente de hasta 20 mA. Las filas de la matriz están multiplexadas y cada uno de los LED de una fila se activa mediante un espejo de corriente de lado bajo independiente. Los reguladores de corriente se suministran mediante un convertidor CC-CC de impulso integrado. Su tensión de salida puede ajustarse con el registro interno para optimizar la eficiencia de acuerdo con el tipo de LED (su tensión directa). Esto reduce la disipación de alimentación del espejo de corriente y mejora la eficiencia global. El STLED524 también incluye un regulador LDO interno, que puede proporcionar tensión de alimentación para la circuitería adicional. La corriente máxima, suministrada por cada espejo de corriente, se ajusta con una resistencia RSET. La corriente de cada LED (punto) puede atenuarse en 255 pasos gracias a los ajustes de los registros internos.The STLED524 features PWM dimming in 255 steps. Automatic slope function is also supported. Cycle time and slope time can be adjusted for each LED (dot) separately.
Two patterns can be stored in internal registers. The automatic scrolling of the display content is possible in 4 ways.
The STMicroelectronics STLED524 LED Display Driver is offered in a 3.4mm x 3.0mm CSP56 package with a -30°C to +85°C operating temperature range.
Características
- Operating input voltage range from 2.7V to 5.5V
- 5x24 LED matrix driver
- Adjustable luminance separately for each LED thanks to internal registers in 255 steps
- Internal registers store 2 patterns
- 4-way scroll function with the possibility to lock column data
- PWM dimming in 255 steps
- Adjustable blanking time
- Automatic slope function
- Cycle time and slope time adjustable for each dot separately
- SPI interface
- Integrated step-up converter with adjustable output voltage
- Integrated LDO with 3.1V output @ 80mA
- Boost efficiency 92% at 350mA
- 2.4MHz switching frequency
- 3.4mm x 3.0mm CSP56 package; 0.4mm pitch
Aplicaciones
- Appliance user interfaces
- Display driver for handheld units
STEVAL-LLL001V1 Board
STMicroelectronics STEVAL-LLL001V1 Evaluation Board is designed to demonstrate the features of the STLED524 intelligent matrix LED display driver. The kit features a 5x24 matrix of SMD white LEDs incorporated on the board. Two boards can also be joined using the on-board connectors to drive a 10x24 LED matrix.
Typical Application Circuit
