STMicroelectronics STEVAL-ISA197V1 Evaluation Board
STMicroelectronics STEVAL-ISA197V1 Evaluation Board implements isolated flyback converters wide range mains developed for general purpose applications. This evaluation board is designed to evaluate VIPER114LS IC that offers smart power supplies that incorporate green energy management. The STMicroelectronics STEVAL-ISA197V1 Evaluation Board is a high voltage converter that integrates an 800V rugged power MOSFET with PWM current mode control. This evaluation board features pulse skip mode to avoid flux-runaway, delayed overload, max duty cycle counter, input or output over-voltage, and thermal shutdown.The STMicroelectronics STEVAL-ISA197V1 Evaluation Board offers minimal Bill Of Materials (BOM), high efficiency, low standby consumption, and is available in small size. This evaluation board incorporates burst mode operation that ensures low consumption at no-load and reduces the average switching frequency as well as all frequency-related losses.
Features
- Implements isolated flyback converter
- Integrates 800V power MOSFETs with PWM current-mode control
- Compact size
- Minimal BOM
- High average efficiency
- EMI according to EN55022-Class-B
- RoHS compliant
Specifications
- 90VAC to 265VAC universal AC main input voltage range
- 50Hz to 60Hz universal input frequency range
- 12V output voltage
- 0.65A output current
- Stand-by mains consumption @230VAC (<20mW)
- Average efficiency >81%
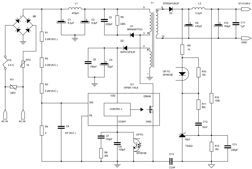
STEVAL-ISA197V1 Schematic Diagram
Additional Resources
Publicado: 2018-06-17
| Actualizado: 2023-02-08
