STMicroelectronics Reguladores de tensión de caída baja LDK220
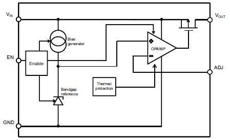
Los reguladores de tensión de caída baja LDK220 de STMicroelectronics proporcionan una corriente de salida máxima de 200 mA a partir de una tensión de suministro de entrada de entre 2,5 V y 13,2 V, con una tensión de desconexión típica de 100 mV. Se estabiliza con un condensador cerámico en la salida. Una función de activación de control lógico coloca al LDK220 en el modo de apagado, lo que permite un consumo total de corriente inferior a 1 μA. El dispositivo también incluye protección térmica y limitación de corriente constante frente a cortocircuitos. Una tensión de caída muy baja, corriente inactiva baja y poco ruido de los LDK220 los convierten en la opción adecuada para aplicaciones de batería de bajo consumo.The STMicroelectronics LDK220 Voltage Regulators are offered in SOT23-5L, SOT323-5L, SOT-89, and DFN6 packages for design flexibility.
Características
- Input voltage from 2.5V to 13.2V
- Very low-dropout voltage (100mV typ. @ 100mA load)
- Low quiescent current (typ. 40μA, 1μA in off mode)
- Low noise
- Output voltage tolerance: ±2.0% @ +25°C
- 200mA guaranteed output current
- Wide range of output voltages; Fixed from 1.2V to 12V with 100mV step and adjustable
- Logic-controlled electronic shutdown
- Compatible with ceramic capacitor COUT = 1μF
- Internal current and thermal limit
- Available in SOT23-5L, SOT323-5L, SOT-89, and DFN6 packages
- Temperature range: -40°C to +125°C
Aplicaciones
- Battery-powered equipment
- TV
- Set-top box
- PC and laptop
- Industrial
Publicado: 2014-06-30
| Actualizado: 2025-03-24
