Reguladores de tensión de caída baja LDK130C SOT-323-5L de STMicroelectronics

Reguladores de tensión de caída baja LDK130C SOT-323-5L
de STMicroelectronics

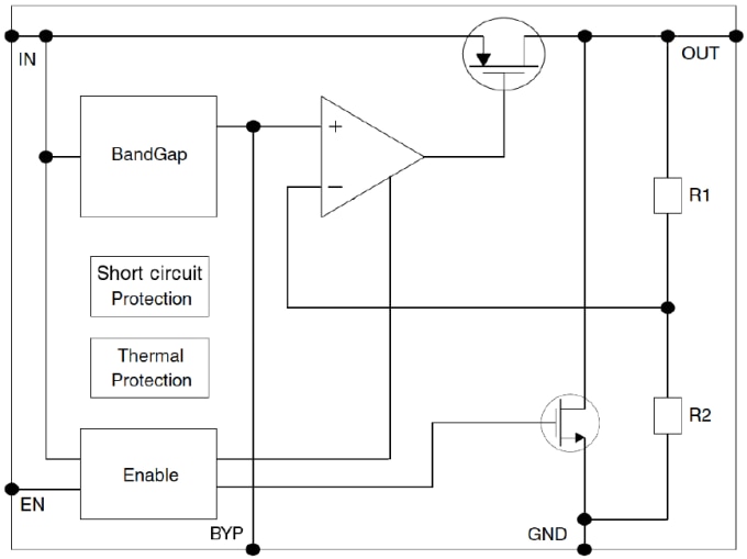
Los reguladores de tensión de caída baja LDK130C SOT-323-5L de STMicroelectronics proporcionan una corriente máxima de 300 mA a partir de una tensión de suministro de entrada de entre 1,9 V y 5,5 V, con una tensión de desconexión típica de 100 mV. Se estabiliza con un condensador cerámico en la salida. Sus características de tensión de caída muy baja, corriente inactiva baja y muy poco ruido los convierten en la opción adecuada para aplicaciones de batería de bajo consumo. Una función de activación de control lógico coloca al LDK130C en el modo de apagado, lo que permite un consumo total de corriente inferior a 1 μA. El dispositivo también incluye protección térmica y limitación de corriente constante frente a cortocircuitos.

Obtener más información acerca de LDO de STMicroelectronics

Características
  • Tensión de entrada de 1,9 a 5,5 V
  • Tensión de desconexión muy baja (típ. 100 mV con una carga de 100 mA)
  • Corriente inactiva baja (máx. 120 μA, 1 μA en modo OFF)
  • Ruido muy bajo
  • Tolerancia de tensión de salida: ±2,0% a 25 °C
  • Corriente de salida garantizada de 300 mA
  • Intervalo amplio de tensiones de salida fijas disponibles bajo pedido desde 0,8 V hasta 3,5 V, con pasos de 100 mV
  • Versión ajustable: caída de 0,8 V a VIN-V
  • Apagado electrónico controlado mediante sistema lógico

  • Compatible con condensador cerámico COUT = 1 μF
  • Límite interno de corriente y temperatura
  • Rango de temperatura: de -40 °C a 125 °C

Aplicaciones
  • Teléfonos móviles
  • Asistentes digitales personales (PDA)
  • Teléfonos inalámbricos y sistemas similares alimentados mediante baterías
  • Cámaras fotográficas digitales
Diagrama de bloques
Diagrama de bloques
  • STMicroelectronics
Publicado: 2014-04-21 | Actualizado: 2022-03-11