Regulador de conmutación de descenso síncrono de tensión A6986 de STMicroelectronics

Regulador de conmutación de descenso de tensión síncrono
A6986 de STMicroelectronics

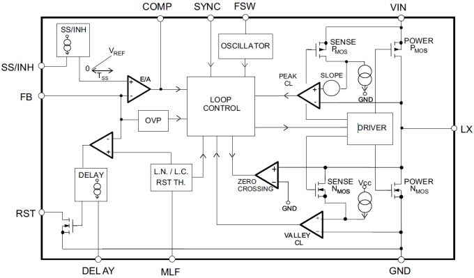
El regulador de conmutación de descenso de tensión síncrono A6986 de STMicroelectronics es un regulador de conmutación monolítico de descenso de tensión con capacidad para suministrar hasta 2 ACC. Intervalo de ajuste de la salida de 0,85 V a VIN. La capacidad del ciclo de trabajo del 100% y el amplio intervalo de tensión de entrada cumplen las especificaciones de arranque en frío y volcado de carga para sistemas de automoción. El modo de bajo consumo (LCM) está diseñado para aplicaciones activas durante el estacionamiento del vehículo, para maximizar la eficiencia en carga ligera con rizado de tensión de salida controlado. El modo de bajo ruido (LNM) ofrece una frecuencia de conmutación constante y minimiza el intervalo de corriente de sobrecarga, rizado de tensión de salida, para cumplir especificaciones de aplicaciones de bajo ruido, como radio para vehículos. El supervisor de tensión de salida gestiona la fase de reinicio para cualquier carga digital (μC, FPGA). La salida de colector abierto RST también puede implementar secuenciado de tensión de salida durante la fase de encendido. La rectificación síncrona, diseñada para obtener alta eficiencia con carga media a pesada, y la capacidad de alta frecuencia de conmutación proporcionan un tamaño compacto para la aplicación. La detección de corriente pulso a pulso en ambos elementos de alimentación implementa una protección de corriente constante eficaz.

Características
  • Homologación AECQ100
  • Corriente de salida de 2 ACC
  • Tensión de entrada de funcionamiento de 4 V a 38 V
  • Modo de bajo consumo o modo de bajo ruido
  • IQ de 30 μA a baja carga (LCM VOUT = 3,3 V)
  • IQ-SHTDWN de 5 μA
  • fSW ajustable (250 kHz - 2 MHz)
  • Tensión de salida ajustable de 0,85 V a VIN
  • Supervisor de tensión de salida integrado
  • Sincronización
  • Tiempo de arranque suave ajustable
  • Limitación de corriente interna

  • Protección de sobretensión
  • Secuenciado de tensión de salida
  • Arquitectura de modo de corriente de pico
  • RDSON HS = 180 mΩ, RDSON LS = 110 mΩ
  • Cierre térmico

Aplicaciones
  • Diseñados para sistemas de automoción
  • Aplicaciones con alimentación mediante batería
  • Aplicaciones en carrocería de vehículos (LCM)
  • Aplicaciones de audio de vehículos y de bajo ruido (LNM)
eNews
  • STMicroelectronics
Publicado: 2014-09-17 | Actualizado: 2025-05-13