Skyworks Solutions Inc. SKY85330-11 WLAN Front-End Module

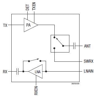
Skyworks Solutions Inc. SKY85330-11 WLAN Front-End Module is a complete 802.11b/g/n 256 QAM device. The SKY85330-11 acts as a fully matched power amplifier (PA), power detector, low-noise amplifier (LNA), and single-pole, double-throw (SPDT) switch. The SKY85330-11 provides a complete 2.4GHz WLAN RF solution from the output of the transceiver to the antenna, and from the antenna to the input of the transceiver. The LNA increases the receive sensitivity of embedded solutions to improve range or to overcome the insertion loss of cellular filters (often included for mobile applications).

Features

  • Integrated high-performance 2.4GHz PA, LNA with bypass, and T/R switch
  • Fully-matched input and output
  • LNA with integrated bypass mode
  • Integrated positive slope power detector
  • Transmit gain: 32dB
  • Receive gain: 16dB
  • Small QFN (16-pin, 2.5mm x 2.5mm) package (MSL1, 260°C per JEDEC J-STD-020)

Applications

  • Routers and gateways
  • Wireless audio/video
  • Cameras
  • Smart audio

Block Diagram

Block Diagram - Skyworks Solutions Inc. SKY85330-11 WLAN Front-End Module
Publicado: 2022-06-23 | Actualizado: 2022-06-27