Skyworks Solutions Inc. SKY67150-396LF Evaluation Boards

Skyworks Solutions Inc. SKY67150-396LF Evaluation Boards are designed to test the performance of the SKY67150-396LF Low Noise Amplifier (LNA). This amplifier features an active bias, high-linearity, superior gain, and industry-leading low Noise Figure (NF) performance. Three different SKY67150-396LF evaluation boards are available for different frequency operations ranging from 380MHz to 530MHz, 650MHz to 1100MHz, and 1400MHz to 2200MHz. The SKY67150-396LF evaluation boards are used in LTE, GSM, WCDMA, HSDPA macro and micro base stations, UHF- and L-band ultra-low-noise receivers, and high-temperature transceiver applications.

Features

  • Evaluates SKY67150-396LF LNA
  • 3 evaluation boards at different frequency operating ranges:
    • 380MHz to 530MHz
    • 650MHz to 1100MHz
    • 1400MHz to 2200MHz

Applications

  • LTE, GSM, WCDMA, HSDPA macro and micro base stations
  • UHF and L-band ultra-low-noise receivers
  • Cellular repeaters, DAS, and RRH/RRUs
  • High-temperature transceiver applications to 105°C

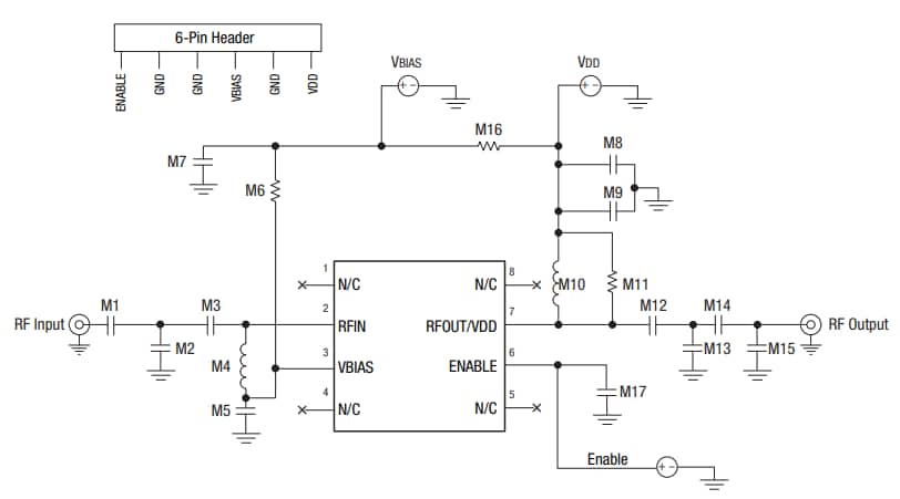
Evaluation Board Schematic

Schematic - Skyworks Solutions Inc. SKY67150-396LF Evaluation Boards
Publicado: 2020-06-11 | Actualizado: 2022-03-11