ROHM Semiconductor BU91796BMUF-M AEC-Q100 LCD Segment Driver

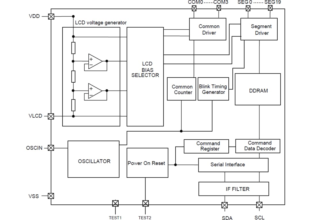
ROHM Semiconductor BU91796BMUF-M AEC-Q100 LCD Segment Driver is optimized for automotive instrument clusters and infotainment displays. The BU91796BMUF-M can drive up to 80 LCD segments and features integrated RAM for display data. The device also integrates an oscillator circuit and a buffer amp for LCD driving, eliminating the need for external components.

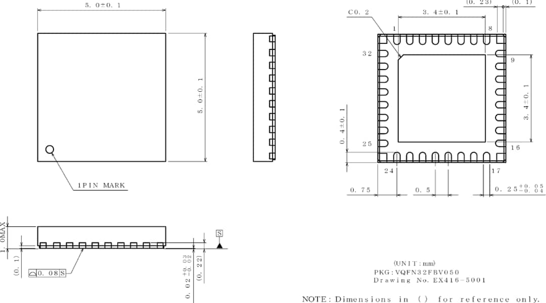
The ROHM Semiconductor BU91796BMUF-M LCD Segment Driver is offered in a VQFN32FBV050 package with wettable flanks, which facilitate the use of AOI (Automated Optical Inspection) and improve reliability. This device is AEC-Q101 qualified for use in automotive applications.

Features

  • AEC-Q100 qualified (Grade 2)
  • Integrated RAM for display data (DDRAM)
    • 20 x 4-bit
    • 80 segment maximum
  • LCD drive output
    • 4 common output
    • Maximum 20 segment output
  • Integrated buffer amp for LCD driving
  • Integrated oscillator circuit
  • No external components required
  • Low power consumption design
  • 2 Wire serial interface
  • -40°C to +105°C operating temperature range
  • 5.0mm x 5.0mm x 1.0mm VQFN32FBV050 wettable flank package

Applications

  • Instrument clusters
  • Climate controls
  • Car audio
  • Metering
  • White goods
  • Healthcare products
  • Battery-operated applications

Block Diagram

Block Diagram - ROHM Semiconductor BU91796BMUF-M AEC-Q100 LCD Segment Driver

Typical Application Circuit

Application Circuit Diagram - ROHM Semiconductor BU91796BMUF-M AEC-Q100 LCD Segment Driver

Package Outline

Mechanical Drawing - ROHM Semiconductor BU91796BMUF-M AEC-Q100 LCD Segment Driver
Publicado: 2021-03-15 | Actualizado: 2022-03-11