ROHM Semiconductor BM6021x High & Low Side Drivers

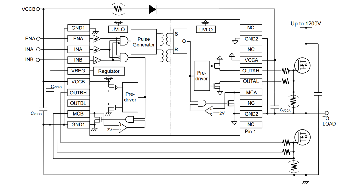
ROHM Semiconductor BM6021x High and Low Side Drivers operate up to 1200V with a bootstrap operation, which can drive N-channel power MOSFET and IGBTs. The BM6021x High and Low Side Drivers feature a Miller Clamp and Under-voltage Lockout (UVLO) function built-in. The ROHM Semi BM6021x High Voltage, High and Low Side Drivers are designed for MOSFET gate driver and IGBT gate driver applications.

Features

  • AEC-Q100 qualified
  • 1200V high-side floating supply voltage 1200V
  • Active miller clamping
  • Under voltage lockout function
  • 3.3V and 5.0V input logic compatible

Applications

  • MOSFET gate driver
  • IGBT gate driver

Typical Application Circuit

Application Circuit Diagram - ROHM Semiconductor BM6021x High & Low Side Drivers

Videos

Publicado: 2020-11-02 | Actualizado: 2024-10-22