ROHM Semiconductor BM2LC120FJ-C Automotive IPD 2ch Low Side Switch
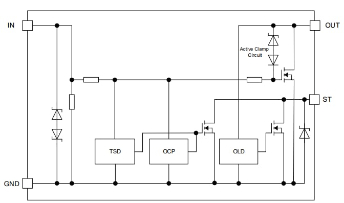
ROHM Semiconductor BM2LC120FJ-C Automotive IPD 2ch Low Side Switch is an AEC-Q100 qualified device that comes with built-in OCP, TSD, and active clamp function. This BM2LC120FJ-C automotive switch features a monolithic power management IC with the control block (CMOS) and power MOSFET mounted on a single chip. The automotive switch is available in 4.90mm x 6.00mm x 1.65mm dimensions SOP-J8 package. ROHM Semiconductor BM2LC120FJ-C Switch is suitable for driving resistive, inductive, and capacitive load.Features
- AEC-Q100 qualified
- Built-in Over Current Protection function (OCP)
- Built-in Thermal Shutdown function (TSD)
- Built-in active clamp function
- Built-in diagnostic function
- Direct control enabled from CMOS logic IC
- On-resistance RDS(ON) = 120mΩ (typical)
- Monolithic power management IC with the control block (CMOS) and power MOSFET mounted on a single chip
Specifications
- 6A over-current detection current
- 42V minimum output clamp voltage
- 140mJ active clamp energy (Tj(START) = 25°C)
- 4.90mm x 6.00mm x 1.65mm dimensions
- SOP-J8 package
Applications
- Driving
- Resistive load
- Inductive load
- Capacitive load
Block Diagram
Package Outline
Additional Resource
Publicado: 2020-06-22
| Actualizado: 2024-10-01
