ROHM Semiconductor BD9A301MUV Single Synchronous Buck DC/DC Converter

ROHM Semiconductor BD9A301MUV Single Synchronous Buck DC/DC Converter is a synchronous buck switching regulator with built-in low on-resistance power MOSFETs. It provides a current up to 3A and the SLLM control provides excellent efficiency characteristics in light-load conditions. This makes the ROHM BD9A301MUV ideal for equipment and devices that demand minimal standby power consumption. The oscillating frequency is high at 1MHz, using a small value of inductance. This current mode control DC/DC converter features high-speed transient response and phase compensation that can be set easily.

Features

  • Long-time support product for industrial applications
  • Synchronous single DC/DC converter
  • Simple light load mode control
  • Overcurrent protection
  • Short-circuit protection
  • Thermal shutdown protection
  • Undervoltage lockout protection
  • Adjustable soft start function
  • Power good output
  • VQFN016V3030 package (backside heat dissipation)

Applications

  • Industrial equipment
  • Step-down power supplies for DSPs, FPGAs, microprocessors, etc.
  • Storage devices (HDDs/SSDs)
  • Printers, OA equipment
  • Distributed power supplies, secondary power supplies

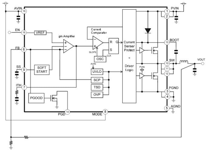
Block Diagram

Block Diagram - ROHM Semiconductor BD9A301MUV Single Synchronous Buck DC/DC Converter
Publicado: 2015-06-11 | Actualizado: 2022-03-11