ROHM Semiconductor BD7696FJ Power Factor Correction Controller IC
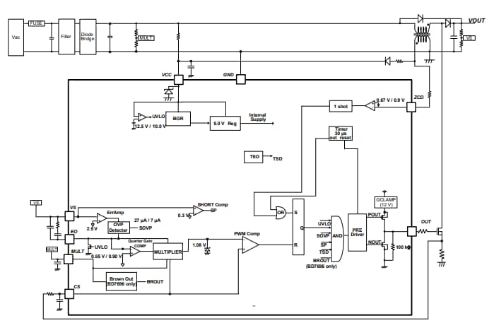
ROHM Semiconductor BD7696FJ Power Factor Correction (PFC) Controller IC is suitable for all products that require power factor improvement. This PFC controller IC adopts Boundary Conduction Mode (BCM) and switching loss reduction and noise reduction are possible by Zero Current Detection (ZCD). The BD7696FJ PFC controller IC incorporates a circuit for reducing Total Harmonics Distortion (THD) and can support IEC61000-3-2 Class-C. This PFC controller IC operates within the -40°C to 105°C temperature range. This BD7696FJ controller IC has low power consumption, error amplifier input short protection, and a stable MOSFET gate drive. The BD7696FJ IC is ideally used in lighting equipment, AC adapters, TV, and refrigerator.Features
- Incorporates boundary conduction mode PFC
- Low THD circuit incorporation
- Low power consumption
- Offers VCC UVLO function
- ZCD by auxiliary winding
- Static OVP by the VS pin
- Error amplifier input short protection
- Has a stable MOSFET gate drive
- Offers soft start
- 12V to 38V input VCC voltage range
- 0.60mA operating current
- -40°C to +105°C operating temperature range
Applications
- Lighting equipment
- AC adapter
- TV
- Refrigerator
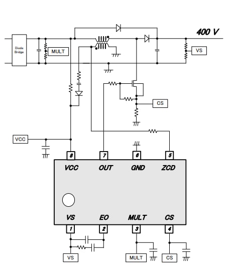
Typical Application Circuit
Block Diagram
Publicado: 2023-05-31
| Actualizado: 2023-07-10
