ROHM Semiconductor Nano Cap™ 650V GaN HEMT Power Stage ICs

ROHM Semiconductor Nano Cap™ 650V GaN HEMT Power Stage ICs are designed for demanding electronics systems. These ICs boast a blend of high power density and efficiency. The devices integrate a 650V enhancement GaN HEMT and a silicon driver. ROHM Semiconductor Nano Cap 650V GaN HEMT Power Stage ICs are ideal for applications that include industrial equipment, power supplies, bridge topology, and adapters.

Features

  • Nano Cap integrated output selectable 5V LDO
  • Long-time support product for industrial applications
  • Wide operating range for VDD pin voltage
  • Wide operating range for IN pin voltage
  • Low VDD quiescent and operating current
  • Low propagation delay
  • High dv/dt immunity
  • Adjustable gate drive strength
  • Power good signal output
  • VDD UVLO protection
  • Thermal shutdown protection

Applications

  • Industrial equipment
  • Power supplies with high power density
  • High-efficiency demand
  • Bridge topology such as totem-pole PFCs
  • LLC power supplies
  • Adapters

Videos

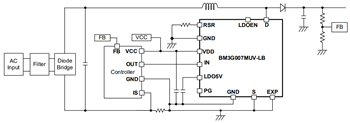
Typical Application Circuit

Infographic

Infographic - ROHM Semiconductor Nano Cap™ 650V GaN HEMT Power Stage ICs
Publicado: 2023-07-19 | Actualizado: 2025-05-20