Renesas Electronics TP65H070G4RS 650V SuperGaN® FET in TOLT
Renesas Electronics TP65H070G4RS 650V SuperGaN® FET in TOLT features an on-resistance RDS(on) of 72mΩ typical in a top-side-cooled, surface-mount TOLT package that meets the JEDEC standard MO-332. The TOLT package offers thermal management flexibility, especially in systems that do not allow for conventional surface-mount devices with bottom-side cooling. The TP65H070G4RS is a normally-off device that combines low-voltage silicon MOSFET and high-voltage GaN HEMT technologies to deliver superior reliability and performance. The Gen IV SuperGaN platform leverages advanced epitaxial (epi) and patented design technologies to streamline manufacturability and enhance efficiency compared to silicon. It achieves this by reducing gate charge, crossover loss, output capacitance, and reverse recovery charge. Renesas Electronics TP65H070G4RS 650V SuperGaN TOLT FET is ideal for datacom, industrial, computing, and other applications.Features
- Gen IV technology
- JEDEC-qualified GaN technology
- Dynamic RDS(on)eff production tested
- Top-side cooling
- Robust design, defined by -
- Wide gate safety margin
- Transient overvoltage capability
- Ultra-low reverse recovery charge (QRR)
- Reduced crossover loss
- Achieves increased efficiency in both hard- and soft-switched circuits:
- Increased power density
- Reduced system size and weight
- Overall lower system cost
- Easy to drive with commonly used gate drivers
- GSD pin layout improves high-speed design
- RoHS-compliant and halogen-free packaging
Applications
- Datacom
- Broad industrial
- PV inverters
- Servo motors
- Computing
Specifications
- 10mm x 15mm dimensions
- 72mΩ typical RDS(on)
- 85mΩ maximum RDS(on)
- 4V typical threshold voltage (Vth)
- ≤300kHz operating frequency (Fsw)
- 800V VDSS(TR)
- 650V VDSS
- 29A maximum continuous drain current (ID)
- 78nC Qoss typical
- 0nC QRR
- -55°C to +150°C case and junction operating temperature range
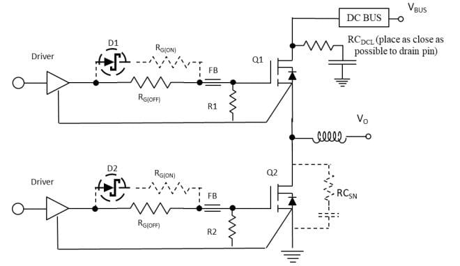
Simplified Half-Bridge Schematic
Additional Resources
- AN0003: PCB Layout and Probing for GaN Power Switches
- AN0007: PQFN88 Lead-free 2nd Level Soldering Recommendations for Vapor Phase Reflow
- AN0009: Recommended External Circuitry for Renesas Electronics GaN FETs
- AN0012: Surface Mount Tape and Reel Information
- AN0014: Low Cost, High Density, High Voltage Silicon Driver
Publicado: 2023-11-08
| Actualizado: 2025-06-05
