RECOM Power RPMVH-0.5 Power Modules

RECOM Power RPMVH-0.5 Power Modules are a wide input voltage, 0.5A non-isolated switching regulator power modules. These modules accept up to 115VDC input and provide a trimmable output from 2.6VDC to 28VDC. The RPMVH-0.5 power modules feature adjustable output, sequencing, on/off control, and power good signals. These power modules feature an ultra‑compact 3.75 mm profile and achieve efficiencies up to 90%. The RPMVH-0.5 power modules operate at full load at ambient temperatures up to 100°C and with power derating up to 120°C without forced-air cooling. These power modules are housed in a fully enclosed package with 6‑sided shielding, delivering enhanced EMC performance and robust thermal management. Typical applications include industrial automation, building and home automation, energy, datacom and telecom, and infrastructure.

Features

  • 6VDC to 115VDC wide Vin
  • Non-isolated power module
  • High power density
  • -40°C to 100°C operating temperature at full load
  • Efficiency up to 90% without the need for a heat sink
  • 6-sided shielding
  • Thermally and EMI enhanced 25-pad LGA
  • DOSA compatible footprint
  • Low profile
  • 3-years warranty

Applications

  • Industrial automation
  • Building and home automation
  • Energy
  • Datacom and telecom
  • Infrastructure

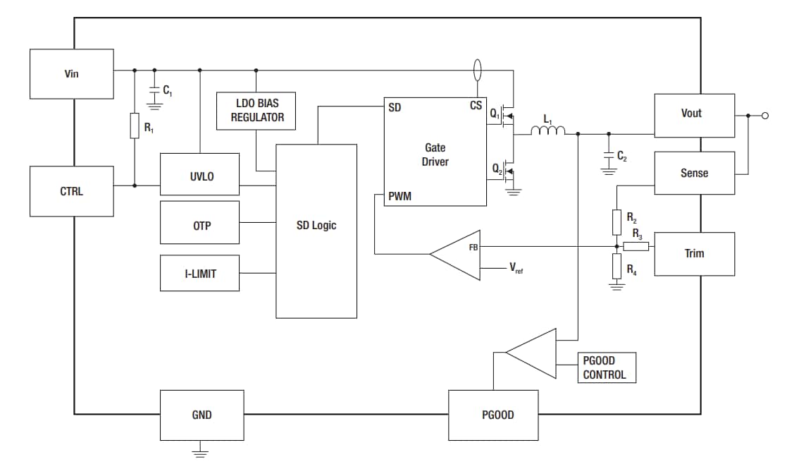
Block Diagram

Block Diagram - RECOM Power RPMVH-0.5 Power Modules

Dimensional Diagram

Mechanical Drawing - RECOM Power RPMVH-0.5 Power Modules
Publicado: 2026-02-16 | Actualizado: 2026-02-17