Qorvo QPL1811EVB Evaluation Board

Qorvo QPL1811EVB Evaluation Board allows users to evaluate the QPL1811 75Ω CATV Amplifier. The QPL1811 75Ω CATV Amplifier is high-performance, broadband, DOCSIS 4.0 MMIC amplifier designed with GaAs pHEMT technology. The Qorvo QPL1811EVB-01 Evaluation Board provides a 50MHz to 1800MHz frequency.  

The QPL1811EVB Evaluation Board features a pre-mounted Qorvo QPL1811 in a SOIC-8 package. The Evaluation Board provides an example application circuit, allowing rapid prototyping when incorporated into existing designs.

Layout

Qorvo QPL1811EVB Evaluation Board

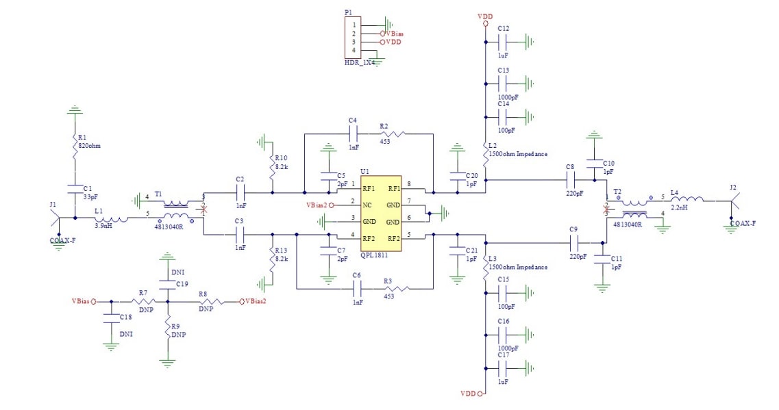
Schematic

Schematic - Qorvo QPL1811EVB Evaluation Board
Publicado: 2021-01-13 | Actualizado: 2022-03-11