Qorvo QPA9501PCB401 Evaluation Board

Qorvo QPA9501PCB401 Evaluation Board is designed to quickly and easily demonstrate the QPA9501. The QPA9501 3-Stage LTE-U/LAA Power Amplifier is optimized for 5.1GHz to 5.9GHz Wi-Fi bands and is well suited for LTE-U/LAA applications. The QPA9501 is assembled in a small footprint 4.0 x 4.0 x 0.85mm 20-pin Leadless QFN package.

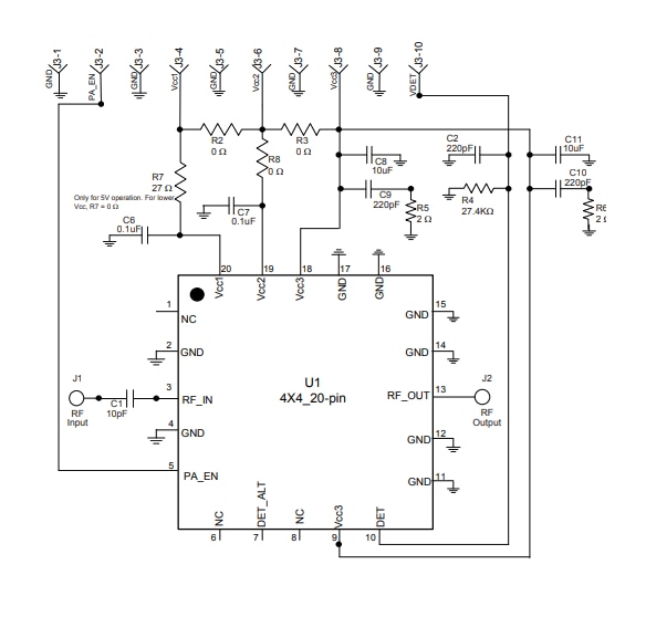
Schematic

Schematic - Qorvo QPA9501PCB401 Evaluation Board

Layout

Chart - Qorvo QPA9501PCB401 Evaluation Board

Videos

Publicado: 2019-09-06 | Actualizado: 2023-11-29