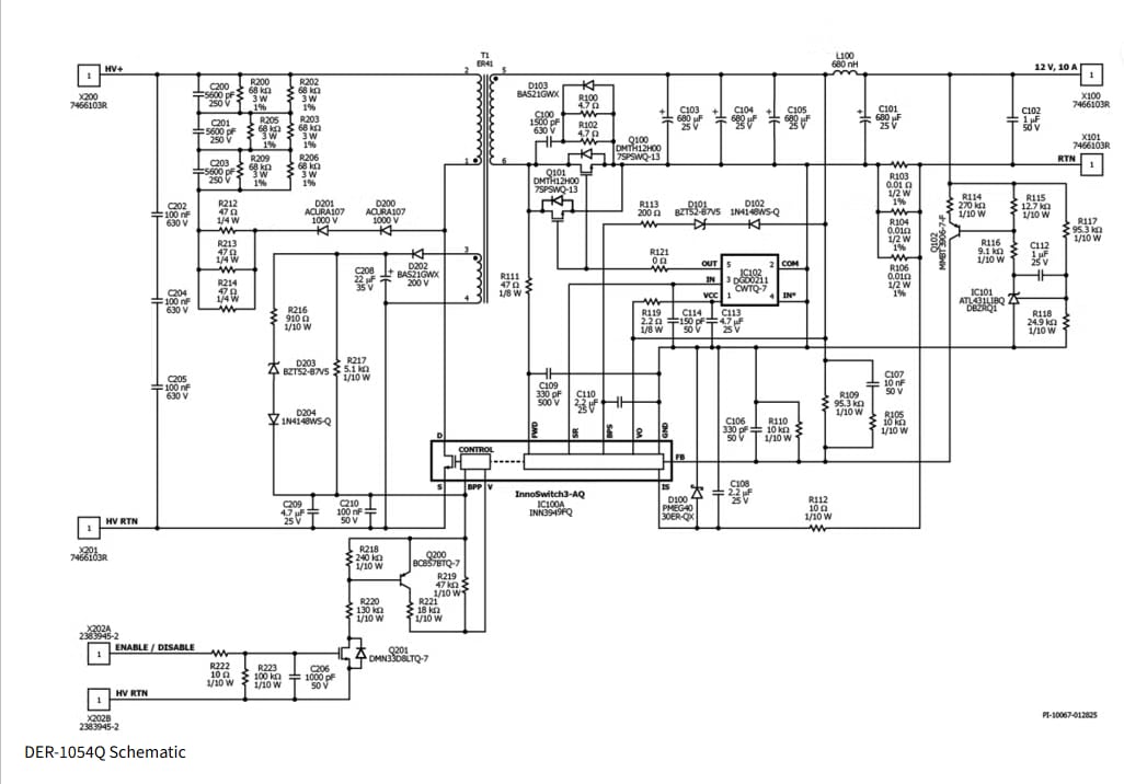
Power Integrations RDK-1054Q Reference Design Kit
Power Integrations RDK-1054Q Reference Design Kit is a 120W power supply with a planar transformer, designed to shrink or eliminate bulky 1V batteries. The Power Integrations InnoSwitch3-AQ 1700V switching power supply ICs deliver up to 120W of output power. The RDK-1054Q Reference Design Kit leverages wound and low-profile planar transformers and targets automotive applications, such as DC/DC bus conversion, inverter emergency power, battery management, and power supplies for auxiliary systems.Features
- Flyback topology
- 12V output voltage
- 200V to 900V input voltage range
- 91% efficiency
- 120W output power
Applications
- Battery management systems
- Climate control and auxiliary converters
- Onboard chargers
- Traction inverters
Schematic
Videos
Publicado: 2025-05-07
| Actualizado: 2025-05-07
