PANJIT CMDRBR Bridge Controller IC
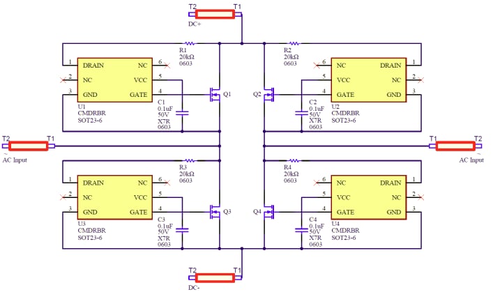
PANJIT CMDRBR Bridge Controller IC is a controller IC for almost no loss ideal diode bridge. This controller IC is used with an N-channel Super Junction MOSFET (SJMOS) in a full-bridge or half-bridge rectifier topologies for AC rectification. The CMDRBR IC adeptly emulates the operational behavior of the original AC bridge rectifier diode and drives and controls the low-on-resistance high-voltage power switch (like SJMOS). This IC controller minimizes diode forward conduction losses and gains more efficient AC/DC power conversion. The CMDRBR IC features <20mW no-load consumption, 800V drain to GND maximum voltage, 0.38W maximum power dissipation, and 150°C junction temperature. This IC is compact and is available in SOT-23 6L-1 package. Typical applications include server power, PD charge, power adapter, and power supply units.Features
- No high-side driver needed
- Self-powered with no external power required
- Low forward voltage drop
- Maximizing power efficiency
- Almost no power dissipation compared to traditional bridge
- Reduces heat and eliminates thermal design problems
- Compact package
- Easy implementation
Specifications
- <20mW no-load consumption
- -0.3V to 800V drain to GND voltage range
- -0.3V to 27V gate to GND voltage range
- -0.3V to 27V VCC to GND voltage range
- 150°C junction temperature
- -40°C to 125°C operating temperature range
Applications
- Server power
- PD charge
- Power adapter
- Power supply units
Block Diagram
Full-Bridge Rectifier Application Diagram
Package Dimensions
Publicado: 2023-05-22
| Actualizado: 2023-06-07
