Toshiba TLP5212 IGBT Gate Drive Photocoupler
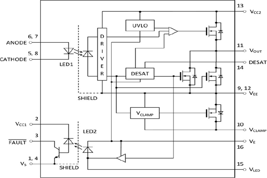
Toshiba TLP5212 IGBT Gate Drive Photocoupler is a Smart Gate Driver (SGD) coupler with IGBT desaturation detection, isolated fault status feedback, soft gate turn-off, Active Miller Clamp, and under voltage lockout (UVLO). The device is designed to act as a general-purpose gate driver coupler to protect IGBTs from overcurrent generated in inverter applications. The TLP5212 is also ideal for a wide range of applications, from inverter circuits used in industrial equipment (such as general-purpose inverters and power conditioners in solar power systems) to UPS and residential equipment such as home battery storage systems.The TLP5212 integrates two infrared light-emitting diodes (LEDs) and two high-gain and high-speed photodetector ICs. The device achieves high current, high-speed output control, and FAULT status feedback with electrical isolation between a primary and secondary side.
The Toshiba TLP5212 IGBT Gate Drive Photocoupler is offered in a 10.3mm x 10.0mm x 2.1mm SO16L package with a -40°C to +110°C operating temperature range.
Features
- ±2.5A maximum peak output current
- 15V to 30V power supply voltage
- 6mA maximum threshold input current
- 5mA maximum supply current
- 250ns maximum propagation delay time
- 1.27μs typical DESAT leading edge blanking time
- ±25kV/μs minimum common-mode transient immunity
- 5000VRMS minimum isolation voltage
- 600mW output gate drive IC power dissipation
- Active Miller clamp
- Under voltage lockout (UVLO)
- -40°C to +110°C operating temperature range
- 10.3mm x 10.0mm x 2.1mm, SO16L package
Applications
- IGBT gate drivers
- MOSFET gate drivers
- Industrial inverters
- Photovoltaic (PV) power conditioning systems
- Air conditioner inverters
- Solar power systems
- AC servos
- UPS
Truth Table
Application Circuit (Positive)
Application Circuit (Negative)
Internal Circuit
Package Outline
Publicado: 2022-08-25
| Actualizado: 2022-10-05
