onsemi NCV51513 High & Low Side Drivers

onsemi NCV51513 High and Low Side Drivers are 130V half-bridge drivers with high drive current capabilities and options for DC-DC power supplies and inverters. NCV51513 offers propagation delay, low quiescent current, and low switching current at high frequencies of operation. This device is tailored for highly efficient power supplies operating at high frequencies.

Features

  • High Voltage Range up to 130V
  • dV/dt Immunity Up to 50V/ns
  • Output Source / Sink Current Capability 2.0A / 3.0A
  • Rise / Fall Time 9ns / 7ns for 1nF Load
  • Independent Logic Inputs 3.3V and 5V Compatible
  • Enable Input
  • Propagation Delay 50ns A Version, 20ns B Version
  • Input Filter Time 30ns for A Version and No Filter for B Version
  • Internal Fixed 80ns Dead Time
  • Input Cross−Conduction Prevention
  • Extended Allowable Negative Bridge Pin Voltage Swing to
    • 10V @ Vcc = 10V
  • Matched Propagation Delays Between Both Channels Max 11ns
  • Independent Under Voltage Lock Out (UVLO) for Both Channels
  • This is a Pb−Free Device

Applications

  • 48V Automotive DC/DC Converters
  • On−Board Chargers
  • Electric Power Steering
  • 48V BSB and ISG

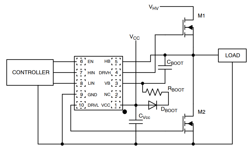
Typical Application Schematic

onsemi NCV51513 High & Low Side Drivers
Publicado: 2022-05-09 | Actualizado: 2022-06-02