onsemi NCP81599 4-Switch Buck Boost Controller

onsemi NCP81599 4-Switch Buck-Boost Controller is a USB Power Delivery (PD) controller that converts the battery or adapter voltage into power supply rails. The buck-boost controller operates seamlessly when transitioning between a buck-to-boost or boost-to-buck operation. onsemi NCP81599 controller is capable of operating at a 100% duty cycle. The NCP81599 controller drives four external NMOS switches that allow for the external selection of MOSFETs to optimize the trade-offs between size, cost, and performance. This controller comes with internal drivers capable of driving MOSFETs to meet the 100W requirement. Typical applications include consumer, computing, point-of-sale (PoS), USB Type-C™, and USB PD.

Features

  • USB PD controller
  • Operates at 100% duty cycle
  • Drives four external NMOS switches
  • I2C interface
  • 150kHz to 1200kHz switching frequency range
  • Slew rate control during transition
  • Overvoltage and overcurrent protection
  • Optimizes efficiency and size trade-off
  • Wide operating range
  • 4.5V to 28V operating voltage range
  • 5mm x 5mm 32-QFN package

Applications

  • Consumer
  • Computing
  • POS
  • USB Type-C
  • USB PD
  • Desktop
  • Hubs
  • Docking station
  • Car charger

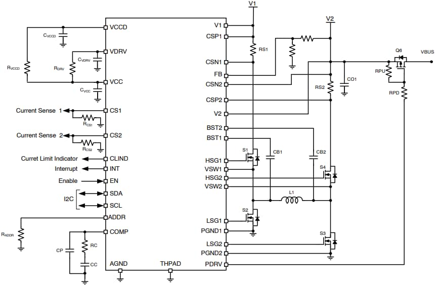
Typical Application Circuit

Application Circuit Diagram - onsemi NCP81599 4-Switch Buck Boost Controller
Publicado: 2020-06-03 | Actualizado: 2024-05-28