![]() |
||
Cargadores de conmutación de baterías de iones de litio compatibles con USB FAN5400 de Fairchild SemiconductorLos cargadores de conmutación de baterías de iones de litio compatibles con USB FAN5400 de Fairchild Semiconductor hacen frente a la necesidad de tiempos de carga más rápidos para baterías de iones de litio en dispositivos portátiles y de superar los problemas térmicos asociados con los cargadores lineales. La familia FAN5400 de Fairchild ha sido galardonada con los Premios a los 10 mejores productos de alimentación CC-CC anuales de Electronic Products China (EPC). Los parámetros de carga y los modos de funcionamiento de los cargadores de conmutación de baterías FAB540x de Fairchild se pueden programar a través de una interfaz I²C que funciona a hasta 3,4 Mbps. Una corriente máxima de carga de 1,25 A garantiza tiempos de carga rápidos, mientras que una alta precisión de voltaje de carga (±0,5 por ciento a 25 °C) permite "superar" la batería, lo que produce una mayor vida útil de la misma. Además de las protecciones térmicas estándar y frente a cortocircuitos, la familia FAN5400 puede mantener hasta 20 V CC en la entrada a fin de protegerse frente a condiciones de sobretensión no reguladas en el puerto USB. Estos dispositivos proporcionan una gran eficiencia de recarga tanto a través de un puerto USB como a través de un adaptador de CA/CC y permanecen fríos durante la recarga. Estos cargadores de conmutación de baterías de iones de litio son una solución perfecta para la recarga de baterías de iones de litio de celda única o de celdas en paralelo al superar a los cargadores lineales tradicionales, a la vez que ofrecen una práctica capacidad de USB móvil (USB-OTG).
|
||
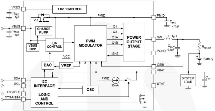
Diagrama de bloques del FAN5400 ![]() |
||
Circuito de aplicación ![]() |
||
| Vídeo resumen del FAN5400 |
||
![]() |
Publicado: 2011-09-19
| Actualizado: 2022-07-14






