NXP Semiconductors Reloj/calendario en tiempo real diminuto PCF85263A
El reloj/calendario en tiempo real diminuto PCF85263A de NXP es un reloj en tiempo real (RTC) CMOS y calendario optimizados para un consumo de energía bajo y con conmutación automática con la batería ante cortes de suministro eléctrico. El RTC puede configurarse además como cronómetro (contador de tiempo transcurrido). Tres registradores de tiempo activados desde el cambio a la batería, así como eventos activados por entradas. Incluye una salida de reloj y dos señales de interrupción independientes, dos alarmas, interfaz I2C y calibración de cristal de cuarzo. Las aplicaciones típicas incluyen impresoras, copiadoras, medición electrónica, cámaras digitales, líneas blancas, contador de tiempo transcurrido, dispositivos alimentados en red, sistemas respaldados por batería, registradores de datos, grabadoras digitales, equipos móviles y temporizadores precisos de alta duración.Características
- UL Recognized Component
- Provides year, month, day, weekday, hours, minutes, seconds and 100th seconds based on a 32.768kHz quartz crystal
- Stop-watch mode for elapsed time counting. From 100th seconds to 999999 hours
- Two independent alarms
- Battery back-up circuit
- WatchDog timer
- Three timestamp registers
- Two independent interrupt generators plus predefined interrupts at every second, minute, or hour
- Frequency adjustment via programmable offset register
- Clock operating voltage: 0.9V to 5.5V
- Low current; typical 0.28µA at VDD = 3.0V and Tamb = 25ºC
- 400kHz two-line I2C-bus interface (at VDD = 1.8V to 5.5V)
- Programmable clock output for peripheral devices (32.768kHz, 16.384kHz, 8.192kHz, 4.096kHz, 2.048kHz, 1.024kHz, and 1Hz)
- Configurable oscillator circuit for a wide variety of quartzes: CL = 6pF, CL = 7pF, and CL = 12.5pF
- DFN-10, TSSOP-8, and TSSOP-10 package options
Aplicaciones
- Printers and copiers
- Electronic metering
- Digital cameras
- White goods
- Elapsed time counter
- Network powered devices
- Battery backed up systems
- Data loggers
- Digital voice recorders
- Mobile equipment
- Accurate high duration timer
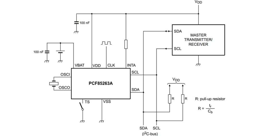
Typical Application Circuit
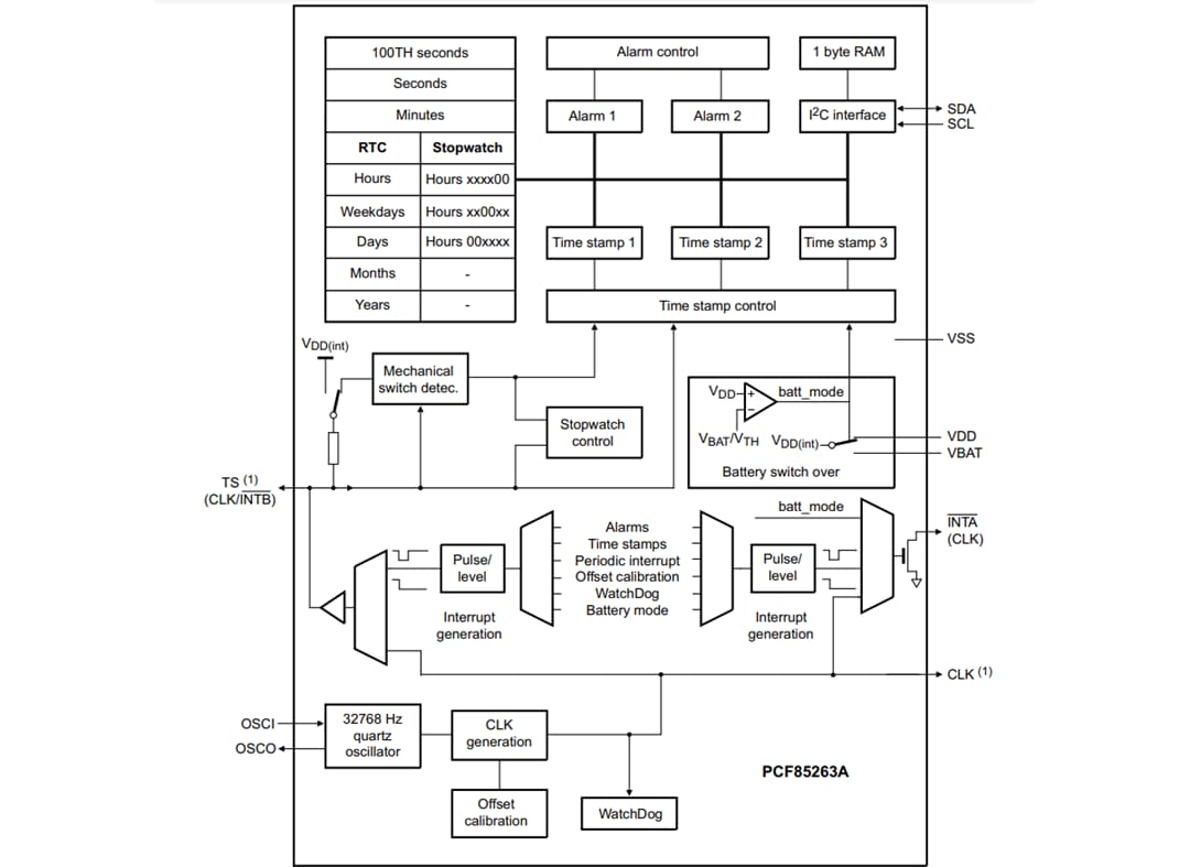
Block Diagram
Publicado: 2014-10-20
| Actualizado: 2024-01-04
